哪个品牌的电容笔好用?你是否使用电容笔写字时感到手腕酸痛,写字延迟、还断触的情况经常发生?特别是赶稿子时,简直是噩梦!最近我一直在琢磨,都2025年了难道还没有一款书写体验更舒适的电容笔吗?别急,我搜罗了一圈发现西圣的电容笔口碑一直挺好,而且性价比也还不错,特别适合我们学生党,最近好像还有活动,赶紧入一个写起来。
上网看帖子的时候,我发现好多人都在推荐电容笔,有说续航的、舒适度的还有测评书写体验感的。刚好看到一个“2025年想要握持更轻盈?电容笔排行前十名!看看有没有你心仪的,性价比优选,西圣电容笔更推荐!”的帖子,一下子就吸引了我。心想,这不就是我想要的吗?接下来我整理了五款呼声比较高的电容笔,大家可以参考选购技巧看看有没有自己喜欢的~
一、电容笔的品牌选择
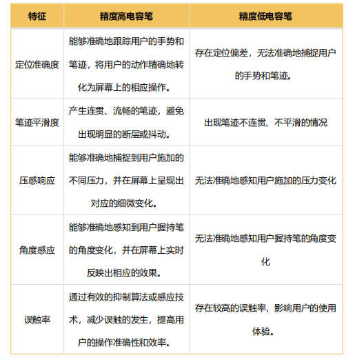
1、选择高精度

精度决定了电容笔在接触我们ipad屏幕时的准确性。电容笔的精度在定位准确度、笔迹平滑度、压感响应、角度感应和误触率等方面都十分重要,对我们在ipad上书写、绘画的操作质量产生一定影响。精度高的电容笔可以实现与真实笔触几乎完全一致的移动轨迹,使得我们操作时感觉如同在纸张上写字一般自然。
2、充电方式

目前电容笔的充电口有:Type-C口、Lightning口、自带充电仓或磁吸iPad充电方式。
建议优先选择具备快充技术的:快充功能可以在短时间内为电容笔补充大量电量,例如有些产品充电30分钟就能获得支持使用一整天的电量,这对于需要随时记录灵感或进行长时间创作的用户来说非常重要。没有快充功能,一旦电量不足则需较长时间才能充满,容易在关键时刻“趴窝”。快充则能最大限度地缩短电容笔充电的时间,保证电容笔的充电效率和续航表现。
3、要有抗衰减性能设计--耐用性!
当我们长时间使用电容笔后,电容笔的性能可能会逐渐下降,出现没有刚买的时候耐用的现象。通过抗衰减性能设计,可以降低笔触精度、倾斜压感不灵敏等情况的发生率,并且还可以延长电容笔的使用寿命,使其保持稳定的性能表现。但如果电容笔没有抗衰减性能设计,电池的性能会随着时间的使用而衰减,续航能力变差。
4、握笔舒适度,符合人体工学设计

如果我们需要长时间使用电容笔进行工作的话,舒适度就非常重要了。选购的时候可以注意笔杆的粗细和重量,选择一只手感好的以及握持感和笔尖的设计符合自己使用习惯的电容笔。建议选购产品的重量在10-15g左右,这个区间的重量会减少我们手腕的压力,即使长时间使用也不会累手。
5、选择专业实力品牌,不要挑选网红小品牌--优选专业实力强悍的品牌
我们要优先考虑那些致力于深入调整和优化核心参数的品牌,比如要看它是否具备更好的倾斜压感、书写效果以及全屏防误触等技术,这些技术可以使我们获得良好的书写体验。反之如果这些技术没有达到更好的优化和调校,则会导致电容笔的体验效果有限,精度不高、压感不足、兼容性差等,书写起来十分难受。
二、电容笔的品牌推荐
以下几款可以说是声比较高的电容笔,其中比较推荐西圣Pencil X这款,我使用起来感觉是各方面表现最好的,其它几款也都蛮不错的,大家可以根据自己的喜好选择。
2025电容笔推荐1:西圣Pencil X电容笔 ¥179

在平替电容笔断触现象频繁的背景下,西圣这款超高还原apple pencil的书写效果的电容笔成为我这次的主力推荐。西圣,多年来坚持不做广告,死磕顶级性能技术,依靠口碑传播和行业意见领袖推荐火爆全网,在平替电容笔排行榜中常年霸榜!
西圣Pencil X在书写流畅度上几乎无可匹敌,搭载全新 AI 触控芯片,融合智能运算与多维触控算法,配备业界领先的 0.1mm 超细压感触点技术。不仅大幅提升边缘精度和书写细节,还确保极致灵敏的响应速度,有效杜绝信号跳变和断触问题,带来媲美专业级别的精准体验。

与此同时,升级的1.5mm POM高分子笔尖具备高耐磨、低摩擦特性,不仅有效保护屏幕,还能稳定传导笔迹,实现顺滑且具掌控感的书写体验。而且西圣Pencil X全新升级了百万级高阶压感架构,内置精准的倾斜角度感应器,可精准识别笔身的倾斜变化;全屏防误触技术也得到全面优化,使用时手掌可自然贴合屏幕,无需悬空手腕,真实还原纸笔般的书写手感,确保书写时不受误触干扰,助力用户专注创作,轻松完成各种书写和绘画任务。此外,西圣Pencil X搭载“50段信号调节”,配合专属 App 可精细调节信号,兼容各型号 iPad,并根据握笔习惯微调,提升精度与稳定性,减少断触与跳变。同时还内置 24 种快捷操作,支持单按,双按、长按等手势,高效完成切换工具、截屏、撤销等操作,让书写绘画更顺畅。

同时,西圣Pencil X在舒适度设计上达到极致,机身轻盈仅11.7g,结合符合人体工学的曲线,握感自然贴合中国用户的书写习惯,长时间书写也毫无负担。续航方面采用无线磁吸充电与Type-C快充双模式,支持快速充电,仅需35分钟即可满电,一次使用可持续约8小时,满足长时间创作需求,带来高效且无忧的使用体验。
综合使用下来,这款西圣电容笔的性能和使用体验,都很绝,是今年性价比最高的电容笔了,没有之一!
2025电容笔推荐2:U-HB X5双充版电容笔 ¥169

这款电容笔采用了长按笔帽开机的模式,操作方便还避免了误触开关,对新手用户比较友好。并且支持双击开启多任务模式,实用性还不错。在握持方面,它的笔身采用了哑光材质,单笔重约13.6g,握在手里较为轻盈舒适,握持感还算不错。在书写体验方面,它采用了pom笔尖,书写时比较顺滑,而且还具备倾斜压感和全屏防误触功能,书写时能更据需求调整笔画的粗细深浅,即使不小心碰到屏幕也不会出现误触的情况。另外,它支持吸充电和Type - C充电两种充电模式,一次充满电后可使用8h,充电比较方便,续航效果也还不错。
2025电容笔推荐3:品-胜蜡笔小新蓝牙磁吸充电款 ¥179

这款手写笔在外观上采用了动漫设计,整体造型萌趣,很有设计感。在连接方面,它不用连接蓝牙也可直接使用,而且它内置了传导芯片和一体式笔芯,连接的稳定性较高。在书写体验方面,搭配的笔尖经过了特殊处理,书写起来也比较顺滑,卡顿和延迟的情况不是很明显。同时它还支持磁吸充电,不拍丢失的同时还能随时补电。在续航方面,满电后续航达12h,续航能还还不错。但需要注意的是,这款静置3分钟会自动进入休眠状态,频繁的休眠可能会影响书写的连续性。
2025电容笔推荐4:倍-思笔畅系列3有线充 ¥156

这款电容笔融合先进AI算法与高精度压力传感器,只需轻轻提起笔杆即自动唤醒,并且搭配了一体式防尘塞贴心设计,精准贴合充电口,隔绝灰尘,告别易丢烦恼。同时该笔使用了POM材质的笔尖,书写起来字迹清晰,断触情况较少,但写字速度过快时偶尔出现轻微延迟的情况,不过日常写慢一点就没事。它支持Type-C充电,并且续航长达17小时,所以可以满足我们长时间的创作需求,也不需频繁充电,比较省心。
2025电容笔推荐5:益-博思T10电容笔 ¥139

该电容笔尖采用先进聚碳酸酯材料,搭配镀金笔头,书写效果更精准更灵敏。在书写时笔触会随笔杠倾斜角度而变化,可以自由掌握笔画粗细,而且具备全屏防误触的功能,即使手搭在屏幕上也能精准书写,使得写作绘画的效率更高。此外,它在续航方面约30~40min可充满电,满电后按每天使用2小时计算可使用20天,连续使用可用35小时,续航能力还是不错的。在握持手感上,虽说原生烤漆笔身手感顺滑,但16克重量对手腕压力较大。并且这一款通用于18年以及18年以后的苹果iPad,购买前需要注意自己的设备是否兼容。