厦门优迅芯片股份有限公司 首次公开发行股票并在科创板上市招股说明书提示性公告
创始人
2025-12-12 07:36:09
0

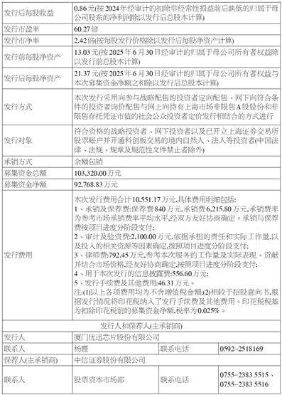
厦门优迅芯片股份有限公司(以下简称“优迅股份”“发行人”或“公司”)首次公开发行人民币普通股(以下简称“本次发行”)并在科创板上市的申请已经上海证券交易所(以下简称“上交所”)上市审核委员会审议通过,并已经中国证券监督管理委员会(以下简称“中国证监会”)同意注册(证监许可[2025]2397号)。《厦门优迅芯片股份有限公司首次公开发行股票并在科创板上市招股说明书》在上海证券交易所网站(http://www.sse.com.cn)和符合中国证监会规定条件网站(上海证券报:https://www.cnstock.com;中国证券报:https://www.cs.com.cn/;证券日报:http://www.zqrb.cn;证券时报:https://www.stcn.com;经济参考网:http://www.jjckb.cn;中国日报网:https://cn.chinadaily.com.cn;中国金融新闻网:www.financialnews.com.cn)披露,并置备于发行人、上交所、本次发行保荐人(主承销商)中信证券股份有限公司的住所,供公众查阅。

发行人:厦门优迅芯片股份有限公司

保荐人(主承销商):中信证券股份有限公司

2025年12月12日

相关内容

OpenAI正式发布GPT...
|2025年12月12日 星期五| NO.1OpenAI正式发布G...
2025-12-12 08:06:17
“特斯拉劲敌”Rivian...
钛媒体App 12月12日消息,“特斯拉劲敌”Rivian开发AI...
2025-12-12 08:06:14
厦门优迅芯片股份有限公司 ...
厦门优迅芯片股份有限公司(以下简称“优迅股份”“发行人”或“公司”...
2025-12-12 07:36:09
汇璟光电(海安)有限公司成...
天眼查App显示,近日,汇璟光电(海安)有限公司成立,法定代表人为...
2025-12-12 07:36:07
南都电源:筹划公司控制权变...
丨2025年12月12日 星期五丨 NO.1 新宙邦:拟发行H股...
2025-12-12 07:07:04
国安部:企业展示最新芯片,...
据国家安全部微信公众号12月12日消息,科技展会不仅是企业开拓市场...
2025-12-12 07:07:02
namur防爆接近开关
这是(xiexinke79)整理的信息,希望能帮助到大家 nam...
2025-12-12 07:06:52
旭明光电(LEDS.US)...
截至2025年12月11日(美国东部时间)收盘,旭明光电(LEDS...
2025-12-12 07:06:51
凌光(广东)半导体新材料科...
天眼查显示,近日,凌光(广东)半导体新材料科技有限公司成立,法定代...
2025-12-12 05:35:45

热门资讯

厦门优迅芯片股份有限公司 首次... 厦门优迅芯片股份有限公司(以下简称“优迅股份”“发行人”或“公司”)首次公开发行人民币普通股(以下简...
宸展光电(003019)披露2... 截至2025年12月11日收盘,宸展光电(003019)报收于30.97元,较前一交易日下跌3.67...
VASP教程 | VASP如何... VASP自洽计算原理 VASP(Vienna Ab initio Simulation Packag...
股票行情快报:茂硕电源(002... 证券之星消息,截至2025年12月11日收盘,茂硕电源(002660)报收于9.56元,下跌3.82...
南都电源筹划公司控制权变更事项... 12月11日晚间,南都电源(300068.SZ)发布公告称,公司控股股东杭州南都电源有限公司、上海益...
南都电源:控股股东筹划控制权变... 人民财讯12月11日电,南都电源(300068)12月11日公告,公司于近日收到公司控股股东杭州南都...
西部超导收盘上涨4.95%,滚... 交易所数据显示,12月11日,西部超导收盘70.45元,上涨4.95%,滚动市盈率PE(当前股价与前...
中威电子:公司实控人将变更为付... 人民财讯12月11日电,中威电子(300270)12月11日公告,济南君川、九岱科技协议受让公司控股...
国风新材(000859.SZ)... 来源:格隆汇APP 格隆汇12月11日丨国风新材(000859.SZ)在投资者互动平台表示,光敏聚酰...
普天科技回应商业航天布局,特种... 普天科技在12月11日通过互动平台回应投资者关切时表示,公司致力于多品种、样品及中小批量PCB产品的...