在全球生物制药领域,中国仓鼠卵巢(CHO)细胞凭借其独特的优势,已然成为生产复杂治疗性重组蛋白,尤其是单克隆抗体(mAbs)的“主力军”。CHO细胞能够进行精确的翻译后修饰(Post-Translational Modifications,PTMs),产生与人类蛋白结构相似的糖基化模式,这对于保证药物的有效性和安全性至关重要。
在CHO细胞表达蛋白质的过程中,一个不可忽视的关键质量属性(Critical Quality Attribute,CQA)便是蛋白质的电荷异质性。蛋白质的电荷异质性对其稳定性、溶解度、聚集倾向、生物活性、免疫原性以及体内药代动力学特性均可能产生显著影响。因此,精确控制和表征电荷异质性是评估生物药质量、安全性和有效性的核心指标之一,也是药品监管机构关注的重点。
深入剖析CHO细胞表达蛋白产生电荷异质性的分子机制,并系统梳理影响酸碱峰分布的关键因素,是制定有效调控策略的理论基石。电荷变体的产生涉及从蛋白质翻译后修饰到细胞培养微环境乃至细胞自身特性的多层面因素。
蛋白质由于其一级序列(氨基酸组成)的微小差异、种类繁多的翻译后修饰(如糖基化、脱氨、氧化等)或在生产、储存过程中发生的化学降解,会导致其分子表面净电荷分布不均一,从而形成多种具有不同等电点(Isoelectric point,pI)的蛋白质变体,即电荷变体(Charge Variants)。这些电荷变体在分析技术中表现为一系列不同的峰,通常被称为酸性峰(Acidic Peak)、主峰 (Main Peak)和碱性峰(Basic Peak)。
1.1翻译后修饰(PTMs)
翻译后修饰是导致蛋白质电荷异质性的最主要原因,不同的修饰类型会赋予蛋白质不同的电荷特性。下图展示了产生电荷变异的主要 PTM 和 IgG1 分子上修饰氨基酸残基位置。

1.1.1酸性变体(Acidic Variants)的主要成因
酸性变体通常比主峰蛋白带有更多的负电荷或更少的正电荷。
唾液酸化(Sialylation):糖链末端连接的唾液酸(如N-乙酰神经氨酸, NANA)带有负电荷,是形成酸性变体的最常见原因之一。唾液酸的数量和连接方式直接影响蛋白质的酸性程度。
脱氨(Deamidation):天冬酰胺(Asn)和谷氨酰胺(Gln)残基在特定条件下(如pH、温度、离子强度、培养时间延长)容易发生脱氨反应,分别形成带负电荷的天冬氨酸(Asp)/异天冬氨酸(isoAsp)和谷氨酸(Glu),导致蛋白质酸性增加。这是另一种主要的酸性变体来源。
氧化(Oxidation):甲硫氨酸(Met)、色氨酸(Trp)等氨基酸残基的氧化可能引入含氧基团或导致构象变化,间接影响蛋白质的电荷特性或在分析技术中的行为,有时表现为酸性迁移。
糖基化变异(Glycosylation Heterogeneity):除了唾液酸化,其他糖型变化如高甘露糖型糖链(High-mannose glycans)的存在,或糖链分支、核心岩藻糖基化等复杂性的差异,也可能影响蛋白质的整体电荷和分离行为。
非经典二硫键或错配:二硫键的异常形成或错配可能导致蛋白质局部构象改变,暴露或掩盖带电荷的氨基酸残基,从而影响其表观电荷。
1.1.2碱性变体(Basic Variants)的主要成因
碱性变体通常比主峰蛋白带有更多的正电荷或更少的负电荷。
C-末端赖氨酸(C-terminal Lysine)残留:许多重组抗体的重链C-末端编码序列包含赖氨酸残基。如果在细胞培养或纯化过程中,这些赖氨酸未被细胞内源性或外源性添加的羧肽酶B(Carboxypeptidase B, CPB)完全切除,则会因其带正电荷而形成碱性变体。
N-末端焦谷氨酸环化不完全(Incomplete N-terminal Pyroglutamate Formation):若蛋白质N-末端的谷氨酰胺(Gln)或谷氨酸(Glu)未能完全环化形成中性的焦谷氨酸(pyroGlu),则保留的游离氨基会带正电荷,导致碱性变体的产生。
唾液酸酶解(Desialylation):培养过程中,细胞释放的唾液酸酶或样品处理不当可能导致糖链上的唾液酸被水解脱落,从而减少蛋白质的负电荷,使其向碱性偏移。
糖型变化:如岩藻糖基化程度的差异,或特定糖型的缺失也可能影响电荷。
其他修饰:如甘氨酸酰胺化(Glycine Amidation)、异构化(Isomerization)等也可能导致碱性变体的形成。
目前,对抗体电荷异质性分析的常用方法有等电聚焦电泳(IEF)、离子交换色谱(IEC)、毛细管区带电泳(CZE)、毛细管等电聚焦电泳(CIEF)和成像毛细管等电聚焦电泳(iCIEF)。等电聚焦电泳(IEF)是根据抗体总的电荷差异进行分离;IEC中除了总电荷差异外,电荷的分布由于能够影响抗体与色谱柱的相互作用,也会影响电荷变异体的分离检测;CZE 根据样品各组分的质荷比差异进行分离。
如下图例为抗 TNFα 全人源单克隆抗体呈典型的单抗电荷异质性分布,表现为主峰及其左右两侧的酸、碱性峰,由于分离机制的差异,酸、碱性峰的出峰顺序有所不同,在 IEC 和iCIEF 方法下,出峰顺序依次为酸性峰、主峰和碱性峰;CZE和CIEF方法下,出峰顺序依次为碱性峰、主峰和酸性峰。

细胞培养的微环境对蛋白质的翻译后修饰和化学稳定性有深远影响,是调控酸碱峰形成的关键环节。治疗性蛋白的酸性和碱性异质体可能表现出与中性主成分不同的体内清除率。尽管一些资料表明等电点(Isoelectric point,pI)和药代动力学(Pharmacokinetics,PK)之间无相关性,但许多研究表明酸性异质体会缩短药物的组织存留和全身清除时间,而碱性异质体则相反。换言之,酸性异质体对疗效的不利影响比碱性异质体更明显,尤其是许多酸性异质体相关的修饰发生在互补性决定区(Complementarity determining regions,CDR)。因此,工艺开发中会优先减少或去除酸性异质体。
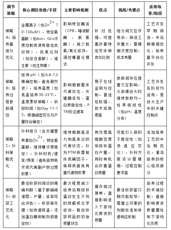
对于生物制药企业而言,通过系统性地优化上游CHO细胞培养工艺参数,来主动、有效地调控目标蛋白的电荷异质性,是提升产品质量和工艺稳健性的核心策略。
3.1培养基组分与添加剂
3.1.1氨基酸
脱氨前体(Asn,Gln) :控制培养基中游离天冬酰胺和谷氨酰胺的浓度,以及在补料过程中的添加速率,是减少脱氨反应(酸性变体主要来源之一)的关键。可考虑使用更稳定的二肽(如丙氨酰-谷氨酰胺)替代游离谷氨酰胺。
C-端赖氨酸相关(Arg,Lys):培养基中精氨酸和赖氨酸的水平可能间接影响细胞内源性CPB的表达或活性,进而影响C-端赖氨酸的去除效率。
3.1.2金属离子
锌离子(Zn²+):多项研究证实,在培养基中补充适宜浓度的Zn2+(文献报道的最佳范围可能在70-130 μM之间)能够显著降低酸性峰比例,提高主峰纯度。其机制可能:作为某些酶(如CPB)的辅因子,促进C-端赖氨酸的有效去除(减少碱性峰,间接提高主峰相对比例),影响糖基化过程,稳定蛋白结构,减少降解或不利修饰。
锰离子(Mn2+)、铜离子(Cu2+):也可能影响细胞代谢和蛋白修饰,例如Mn2+是某些糖基转移酶(如甘露糖基转移酶、半乳糖基转移酶)的辅因子,其浓度可能影响糖基化模式。Cu2+也参与多种酶促反应,有报道称其可能减少酸性变体,但其作用窗口较窄,高浓度易产生细胞毒性。需谨慎评估其添加的必要性和浓度。
3.1.3 维生素与抗氧化剂
某些维生素(如生物素)的水平可能与碱性变体的形成有关。添加抗氧化剂(如迷迭香酸)有助于减少培养过程中活性氧(ROS)的积累,减轻细胞培养过程中的氧化应激,减少由氧化修饰(如甲硫氨酸氧化)导致的酸性变体。
3.2 培养pH值
pH直接影响细胞内外的多种酶促反应速率,包括参与PTMs的关键酶(如糖基转移酶、唾液酸酶、与脱氨相关的酶)以及可能导致蛋白质降解的酶。同时,pH也影响细胞的生长代谢和蛋白质本身的稳定性和溶解度。优化的目标是找到一个既能保证细胞良好生长和蛋白高效表达,又能最大限度减少不期望电荷变体(尤其是易受pH影响的脱氨反应,从而减少酸性变体)形成的pH设定点和窄幅控制范围。研究表明,pH值降低会显著降低酸性电荷异构体,机制是 HC-N388 在 Fc 域中的二硫键还原、半乳糖基化和天冬酰胺脱氨的含量通过 pH 下调而降低。
3.3 培养温度
培养温度影响细胞生长速率、代谢途径通量、蛋白质折叠效率以及修饰酶的活性和稳定性。低温培养(如30-33℃)或温度漂移策略常被用于延长培养周期、降低代谢副产物积累,并可能通过调控特定酶活性来减少不期望的电荷变体,例如降低脱氨速率或唾液酸酶活性。
3.4 溶解氧(DO)与渗透压
极端或不稳定的DO水平以及渗透压的剧烈变化都可能对细胞造成胁迫,影响蛋白质的正确折叠、翻译后修饰过程及整体质量。
3.5 补料策略
补料液不仅要提供主要的碳源、氮源,还应根据需要补充关键氨基酸(特别是易耗尽或对产品质量有影响的)、维生素、金属离子(如Zn2+)、生长因子等,以动态满足细胞在不同培养阶段的需求,并有助于调控PTMs。
3.6 收获时机
在培养后期,随着细胞活力的下降,细胞可能会释放更多的蛋白酶进入培养上清,导致目标蛋白发生降解。同时,培养基中积累的代谢副产物(如乳酸、铵离子)浓度升高,pH可能发生不利偏移,这些因素都可能促进目标蛋白发生脱氨、氧化等化学修饰。通常观察到,酸性峰的比例会随着培养时间的延长而显著增加,而主峰比例和目标蛋白产量可能在达到峰值后开始下降。
下表总结了不同调控策略的核心手段、影响机制、优缺点及适用场景。

对CHO细胞培养产物蛋白的电荷异质性进行精确调控,是确保生物药质量、安全性和有效性的核心环节,对于加速产品开发和实现稳健的商业化生产具有至关重要的意义。
参考资料:
1. Elucidating the effects of pH shift on IgG1 monoclonal antibody acidic charge variant levels in Chinese hamster ovary cell cultures.
2. Modulating cell culture oxidative stress reduces protein glycation and acidic charge variant formation.
3. 治疗性单克隆抗体电荷异质性分析方法比较
4. Industrial bioprocessing perspectives on managing therapeutic protein charge variant profiles.
5. Reduction of charge variants by CHO cell culture process optimization.