黄山市公安局交通管理支队关于新增11处道路交通违法行为电子抓拍设备的通告
为进一步规范道路交通秩序,预防和减少道路交通事故的发生,根据《中华人民共和国道路交通安全法》、《中华人民共和国道路交通安全法实施条例》及《安徽省实施〈中华人民共和国道路交通安全法〉办法》等有关规定,黄山市公安局交通管理支队决定,在我市中心城区新增11套电子警察抓拍设备,并于 2026年1月14日正式启用。
敬请广大机动车驾驶人自觉遵守交通法规,安全文明行车。
黄山市公安局交通管理支队
2026年1月6日
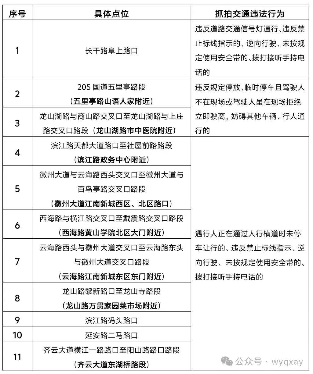
附:执法取证设备点位详情

来源:新安眼