BL9342是一款高频异步降压开关稳压器,输入电压范围4.2~40V,最大输出电流600mA,固定1.8MHz开关频率,适用于高压电源转换、仪器、工业电源系统、分布式电源及电池供电系统等场景。采用6引脚SOT23-6封装,工作结温范围-40℃~125℃,集成500mΩ高压侧功率MOSFET,内部补偿设计简化外围电路,最高转换效率可达90%。
芯片静态工作电流230uA,关断电流低至3~15uA,轻载时自动进入跳脉冲模式,减少开关与栅极驱动损耗,实现宽负载范围高效率转换。具备完善保护机制:内置软启动(0.5ms)、过温保护(150℃触发)、输入欠压锁定(阈值4.2V典型值,滞回0.8V)、逐周期精准限流(典型1A),FB引脚基准电压0.794V,通过外部分压电阻调节输出电压。
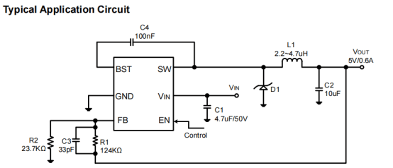
应用配置方面,需搭配2.2~4.7uH功率电感,输入端推荐4.7uF/50V电容(靠近VIN引脚),输出端适配10uF低ESR电容稳定电压;BST引脚与SW引脚间需接旁路电容,SW引脚需连接低正向压降肖特基二极管以减小开关尖峰。PCB布局需缩短高电流路径,反馈电路布线短直且靠近芯片,SW引脚远离FB等敏感区域,大面积覆铜提升散热与可靠性。
一 BL9342的特性
230uA的工作静态电流
4.2V至40V的宽工作电压范围
500毫欧的内部功率场效应晶体管
1.8兆赫兹的固定开关频率
内部补偿
陶瓷输出电容稳压
内部软启动
无需采样电阻的精确电流限制
最高效率可达90%
低关断电流
SOT23_6
二 BL9342的应用信息

1 典型应用图



2 引脚排列及定义

3 功能框图

4 基础参数


