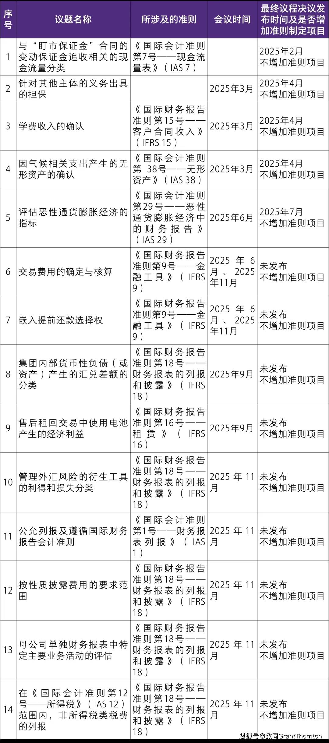
国际财务报告解释委员会(IFRIC)在定期会议中讨论收到的会计实务问题咨询,这些议题更偏重于国际财务报告会计准则(IFRS Accounting Standards)的实务应用。本文对2025年度发布的IFRIC最终议程决议(Agenda Decisions)进行了概括性汇总,以便于了解IFRIC的工作动态,以及因IFRIC发布的议程决议而导致的会计政策变更。2025年,IFRIC先后于3月、6月、9月和11月召开了4次会议,并正式发布了5项议程决议。具体内容如下表所示:
2025年度IFRIC涉及的议题

一 与“盯市保证金”合同的变动保证金追收相关的现金流量分类
IFRIC收到一项咨询,关于主体如何在其现金流量表中列报与为购买或出售商品而订立的、以预定价格在未来特定时间交割的合同相关的变动保证金追收款的现金流量。
具体背景信息
该咨询描述了一份以预定价格在未来特定时间购买或出售商品的合同。主体可能出于不同目的订立此类合同,并相应地应用国际财务报告会计准则中的相关要求。例如,主体可能使用此类合同:
1、按照其预期使用需求接收商品;
2、对冲商品价格的波动;或者
3、用于交易目的。
此类合同通常期限最长为三年,可以实物交割或净额现金结算,并且同时具备以下特点:
1、集中清算——即,新合同订立后,为通过中央对手方进行结算,各交易对手方将合同转让给中央对手方。
2、“盯市保证金”——即,在合同存续期间,交易对手方根据合同公允价值的波动每日进行支付或收款(变动保证金追收款)。这些变动保证金追收款代表的是现金保证金的转移(因此该合同被称为“盯市保证金”),而非合同的部分结算(如“盯市结算”合同)。
问题:主体应如何在其现金流量表中列报与此类合同的变动保证金追收款相关的现金流量。
IFRIC收集的证据并未表明咨询中所述事项普遍存在。IFRIC根据其调查结果得出结论,咨询中所述事项未产生广泛影响。因此,IFRIC决定不在其工作计划中增加准则制定项目。
二 针对其他主体的义务出具的担保
IFRIC收到一项咨询,关于主体如何对其出具的担保进行会计处理。
该咨询在主体单独财务报表的背景下描述了三种情形。根据背景信息,主体针对某一合营企业的义务出具了多类合同担保,具体包括:若合营企业未能履行其服务合同或合伙协议项下的合同义务,且未按期支付款项时,主体需向银行、客户或其他第三方承担付款责任的情形。
问题:主体所出具的担保是否构成应依据《国际财务报告准则第9号——金融工具》(IFRS 9)进行会计处理的财务担保合同;若不构成,应适用其他哪些国际财务报告会计准则。
IFRIC收集的证据表明,实务中主体常为其合营企业及其他主体(如联营企业、子公司或第三方)的义务提供担保,且此类担保的条款与条件具有多样性。IFRIC同时观察到,与已出具担保会计处理相关的问题,既存在于主体单独财务报表的编制中,也存在于合并财务报表的编制中。
已出具担保应适用哪些国际财务报告会计准则?
担保条款与条件的分析
担保可通过多种形式产生或出具,向相关方转移不同的权利与义务。国际财务报告会计准则未对“担保”作出明确定义,亦无单一会计准则可覆盖所有担保类型。
主体对其出具的担保进行会计处理时,应依据国际财务报告会计准则的要求(含适用范围规定),而非基于主体自身的业务活动性质。主体需运用职业判断以确定所出具担保应适用的具体国际财务报告会计准则;作出该判断时,主体必须分析担保的全部条款与条件(无论明示或隐含),除非该等条款与条件不具备实质意义。
该担保是否构成财务担保合同?
依据IFRS 9、《国际财务报告准则第17号——保险合同》(IFRS 17)、《国际财务报告准则第15号——客户合同收入》(IFRS 15)及《国际会计准则第37号——准备、或有负债和或有资产》(IAS 37)的适用范围规定,主体需首先判断其出具的担保是否属于财务担保合同。IFRS 9对“财务担保合同”的定义为:“当特定债务人到期不能按照最初或修改后的债务工具条款偿付债务时,要求发行方向蒙受损失的合同持有人赔付特定金额的合同”。需注意的是,财务担保合同定义中涉及的“债务工具”一词,在国际财务报告会计准则中未被单独定义。IFRIC经调研发现,实务中对“债务工具”的含义存在解释差异。
IFRS 9第2.1(e)(iii)段与IFRS 17第7(e)段明确:财务担保合同属于IFRS 9(及《国际会计准则第32号——金融工具:列报》(IAS 32)、《国际财务报告准则第7号——金融工具:披露》(IFRS 7))的适用范围,但存在一项例外情形——若发行方此前已明确将此类财务担保合同视为保险合同且对其采用了保险合同的会计处理方法,则发行方可选择适用IFRS 9(及IAS 32、IFRS 7)或IFRS 17。IFRS 9第2.1(e)(iii)段进一步规定:“发行方可就合同逐一作出选择,但对每一份合同作出的选择是不可撤销的”。
该担保是否构成保险合同?
若主体判定其出具的担保不构成财务担保合同,则需进一步考虑该担保是否符合IFRS 17所定义的“保险合同”。需明确的是,IFRS 17适用于所有保险合同,而无论出具该合同的主体类型为何。
IFRS 17将“保险合同”定义为“合同一方(签发人)同意,在某特定的不确定未来事项(保险事项)对保单持有人产生不利影响时给予其赔偿,从而承担源于合同另一方(保单持有人)重大保险风险的合同”。IFRS 17将“保险风险”定义为“从合同持有人转移至合同签发人的除金融风险之外的风险”。关于“保险合同”和“重大保险风险”定义的进一步应用指南见准则的B2至B30段。
主体还考虑IFRS 17第3至13段中的适用范围规定,包括:
1、IFRS 17第7段——将可能符合保险合同定义的若干项目排除在该准则的适用范围之外;以及
2、IFRS 17第8至8A段——如果满足这些段落中规定的条件,主体可选择将符合保险合同定义的合同纳入IFRS 17的适用范围。
其他可能适用的国际财务报告会计准则要求
如果主体得出结论认为其出具的担保既不是财务担保合同也不是保险合同,则该主体考虑国际财务报告会计准则中的其他要求以确定如何对该担保进行会计处理。这些要求包括:
1、IFRS 9——如果担保属于贷款承诺(参见IFRS 9第2.3段)或衍生工具(如IFRS 9附录A所定义),或者以其他方式符合IAS 32所定义的金融负债,则该准则可能适用。
2、IFRS 15——如果担保的对方是客户,且该担保不在其他国际财务报告会计准则的适用范围内(参见IFRS 15第5至8段),则该准则可能适用。
3、IAS 37——只有当担保产生不在其他国际财务报告会计准则适用范围内的准备、或有负债或或有资产时,该准则才适用(参见IAS 37第5段)。
IFRIC指出,主体对其所出具的担保进行会计处理时,应依据国际财务报告会计准则的要求(含适用范围规定),而非基于主体自身的业务活动性质。在确定适用于其出具的担保的国际财务报告会计准则以及考虑担保合同的具体事实和情况以及条款和条件时,主体需运用判断。
IFRIC注意到,国际会计准则理事会(IASB)在2024年4月的会议上讨论了在对财务担保合同定义中“债务工具”一词的解释方面存在的实务差异。IASB决定在其下一次议程咨询中考虑与财务担保合同相关的更广泛应用问题,包括财务担保合同定义中“债务工具”一词的含义。因此,IFRIC得出结论认为,当确定一项担保是否应作为财务担保合同进行会计处理时,主体在解释“债务工具”一词的含义时需运用判断。
关于国际财务报告会计准则中的适用范围规定,IFRIC得出结论认为,国际财务报告会计准则中的原则和要求为主体确定如何对其出具的担保进行会计处理提供了充分的基础。
因此,IFRIC决定不在其工作计划中增加准则制定项目。
三 学费收入的确认
IFRIC收到一项咨询,关于教育机构确认学费收入的期间。
具体背景信息
1、学生每年在教育机构学习约10个月(学年),并有约两个月的暑假;
2、在暑假期间,教育机构的教学人员休四周假,其余时间用于:
(1)完成上一学年的相关工作(例如,批改试卷和颁发证书);
(2)为下一学年做准备(例如,为上一学年考试不及格的学生安排补考以及制定课程表和教学材料);以及
3、在教学人员休假的四周期间:
(1)教学人员仍受雇于教育机构并领取工资,但不提供教学服务,也不从事其他与提供教育服务相关的活动;
(2)教育机构的非教学人员提供一些行政支持(例如,回复邮件咨询、处理过往记录查询);并且
(3)该教育机构继续接收并支付诸如信息技术服务和清洁服务等费用。
根据《国际财务报告准则第15号——客户合同收入》(IFRS 15),教育机构应将学费收入在一段时间内予以确认。
问题:教育机构是否需要在学年(10个月)内平均确认该收入,在年度报告期间(12个月)内平均确认,还是在其他期间确认。
IFRIC收集的证据表明,学费收入的会计处理不存在多样性。证据表明,这些教育机构在确认学费收入的期间存在差异,这是由于不同的事实和情况造成的,并非反映学费收入会计处理的多样性。
IFRIC根据其调查结果得出结论,咨询中所述事项未产生广泛影响。因此,IFRIC决定不在其工作计划中增加准则制定项目。
四 因气候相关支出产生的无形资产的确认
IFRIC收到一项咨询,关于主体购入碳信用的支出、研究活动支出及开发活动支出,是否满足《国际会计准则第38号——无形资产》(IAS 38)的确认条件,从而应被确认为无形资产。
具体背景信息
1、该主体在2020年和2021年向其他方作出承诺,计划在2030年前减少一定比例的碳排放(以下简称“2030年承诺”)。
2、该主体已采取“积极行动”,在其看来,已形成一套既定的实践模式以实现其2030年承诺。这些积极行动包括:(1)制定转型计划;(2)与“净零排放关注型投资者”合作;(3)在其网站上公布其承诺和计划;(4)加入旨在合作实现减排目标的联盟;(5)在其财务报表和向投资者及其他方的报告中声明其减排目标;(6)将资金用于购买碳信用以及投资于旨在寻找减排解决方案以实现其2030年承诺的“创新项目”。
3、该主体的创新项目通常会组建由具备专业知识、技能和其他知识产权的人员组成的团队,为该主体或其所在行业创造和开发特定的减排解决方案,并将产生知识产权。
4、该主体的投资者、保险公司和银行已基于该主体的行动作出了自身的转型承诺。
5、该主体已认定其2030年承诺以及后续的积极行动已形成一项推定或法定义务,适用《国际会计准则第37号——准备、或有负债和或有资产》。
正如2024年4月议程决议“气候相关承诺”(IAS 37)中所述,如果主体存在一项推定义务或法定义务,该主体在确定是否确认一项用于履行该义务的成本的准备时,会考虑IAS 37第14段中的条件。IFRIC还注意到,主体会分别评估是否确认一项资产或一项费用。
问题:在2024年度报告期间,该主体为获取碳信用以及在研究活动和开发活动中的支出,如背景信息所述,这些活动产生了创新项目中的知识产权,是否满足IAS 38中关于无形资产确认的条件。
额外背景信息
IASB一直在研究并就污染物定价机制(PPMs)的普遍性和重要性与利益相关者进行交流,其中包括碳信用的使用。虽然关于PPMs的项目仍列在其储备清单中,但IASB预计将在下次议程咨询期间决定是否将有关PPMs会计处理的项目添加到其工作计划中。
因此,IFRIC并未将有关取得碳信用的会计处理问题与IASB有关PPMs的研究分开考虑。相反,IFRIC仅考虑了有关研究活动和开发活动支出的会计处理问题。
IFRIC收集的证据表明,在研究活动和开发活动支出的会计处理方面不存在重大差异。IFRIC根据其调查结果得出结论,咨询中所述事项未产生广泛影响。因此,IFRIC决定不在其工作计划中增加准则制定项目。
五 评估恶性通货膨胀经济的指标
IFRIC收到一项咨询,关于应用《国际会计准则第29号——恶性通货膨胀经济中的财务报告》(IAS 29)以确定经济体何时进入恶性通货膨胀。具体而言:
1、在评估经济体是否进入恶性通货膨胀时,是否应综合考虑IAS 29第3段所列的全部指标?包括当其中一项指标已满足时,是否仍需考虑其他所有指标?
2、若存在相关性,IAS 29是否要求考虑该准则第3段所列指标之外的其他指标?
3、IAS 29是否要求子公司(在其单独财务报表中)与母公司(在其合并财务报表中)就经济体进入恶性通货膨胀的时点达成一致结论?
调查结果
IFRIC收集的证据表明,各方对“如何评估经济体进入恶性通货膨胀的判断标准”的理解基本一致,未发现显著分歧。具体而言:
1、利益相关方不会仅依据IAS 29第3段所列的单一指标,就判定经济体已进入恶性通货膨胀;
2、当存在相关性时,利益相关方会考虑IAS 29第3段所列指标之外的其他相关指标;
3、采用相同编制基础编制财务报表时,集团内不同层级主体对同一问题的判断结论不存在差异。
此外,证据表明,利益相关方在评估IAS 29第3段指标时需运用职业判断,且可能对所列指标或其他指标赋予不同权重。
IFRIC根据其调查结果得出结论,咨询中所述事项未产生广泛影响。因此,IFRIC决定不在其工作计划中增加准则制定项目。
结束语
IFRIC自成立以来,密切跟踪国际财务报告会计准则在全球实施过程中的问题,积极、及时、有效地解决相关问题,确保准则在全球的一致应用。2025年,IFRIC继续对准则的实施和应用提供技术支持,其工作取得明显成效。对于IFRIC发布的议程决议,公司应有足够的时间实施因议程决议而导致的会计政策变更,尽快将需要进行的会计政策变更反映在财务报表中。
注:致同的分析成果是基于公开发布的准则及其相关规定,【IFRS研究】系列不应视为专业建议。未征得具体专业意见之前,不应依据本系列专题所述内容采取或不采取任何行动。