
TPS717 的说明
TPS717xx 系列低压降 (LDO)、低功耗线性稳压器采用超小型 5 引脚小外形尺寸晶体管 (SOT) 封装,其具有非常高的电源抑制比 (PSRR),同时能够保持 45μA 的超低接地电流。 该系列稳压器采用先进的双极 CMOS (BiCMOS) 工艺和功率金属氧化物半导体场效应晶体管 (PMOSFET) 无源器件,可实现快速启动、超低噪声、优异的瞬态响应以及出色的 PSRR 性能。 TPS717xx 器件与 1μF 陶瓷输出电容一起工作时可保持稳定,并且使用了一个精确的电压基准和反馈环路,以在所有负载、线路、过程和温度变化范围内实现至少 3% 的精度。 该器件系列的额定温度范围为 TJ = -40°C 至 125°C,并且提供小型 SOT (SC70-5) 封装、带有散热焊盘的
2mm × 2mm WSON-6 封装以及 1.5mm x 1.5mm WSON-6 封装,非常适合小尺寸便携式设备(例如无线手持设备和 PDA)。
TPS717 的特性
输入电压:+2.5V 至 +6.5V
提供多个输出版本:
固定输出电压范围:0.9V 至 5V
可调节输出电压范围为 0.9V 至 6.2V
超高 PSRR:
1kHz 时 70dB,100kHz 时 67dB,1MHz 时 45dB
出色的负载和线路瞬态响应
超低压降:150mA 时为 170mV(典型值)
低噪声:30μVRMS 典型值(100Hz 至 100kHz)
小型 5 引脚 SC-70、2mm × 2mm 晶圆级小外形无引线 (WSON)-6 封装和 1.5mm × 1.5mm WSON-6 封装
应用
摄像机传感器电源
移动电话耳机
掌上电脑 (PDA) 和智能手机
无线 LAN, Bluetooth
如需更详细数据手册、样品测试、采购、BOM配单等需求,请联系客服15811822020微信同号或搜淘宝店铺:深圳市恒耀达电子
规格参数:
产品种类: 低压差稳压器
RoHS:
安装风格: SMD/SMT
封装 / 箱体: SC70-5
输出电流: 150 mA
输出端数量: 1 Output
极性: Positive
输入电压 - 最小值: 2.5 V
输入电压 - 最大值: 6.5 V
输出类型: Adjustable
最小工作温度: - 40 C
最大工作温度: + 125 C
回动电压: 170 mV
系列: TPS717
回动电压—最大值: 300 mV
高度: 0.9 mm
Ib - 输入偏流: 50 uA
长度: 2 mm
线路调整率: 125 uV / V
负载调节: 120 uV/mA
工作电源电流: 45 uA
输出电压范围: 900 mV to 6.2 V
Pd-功率耗散: 320 mW
产品: LDO Voltage Regulators
产品类型: LDO Voltage Regulators
参考电压: 800 mV
工厂包装数量:3000
子类别: PMIC - Power Management ICs
类型: Low Dropout Linear Regulators
电压调节准确度: 3 %
宽度: 1.25 mm
单位重量: 20 mg
引脚图:

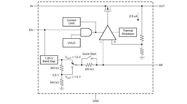
功能图:
