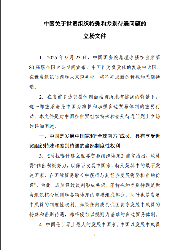
中国关于世贸组织特殊和差别待遇问题的立场文件
创始人
2025-09-25 23:06:25
0

新京报讯 据商务部消息,2025年9月24日,中国向世贸组织提交了《中国关于世贸组织特殊和差别待遇问题的立场文件》。

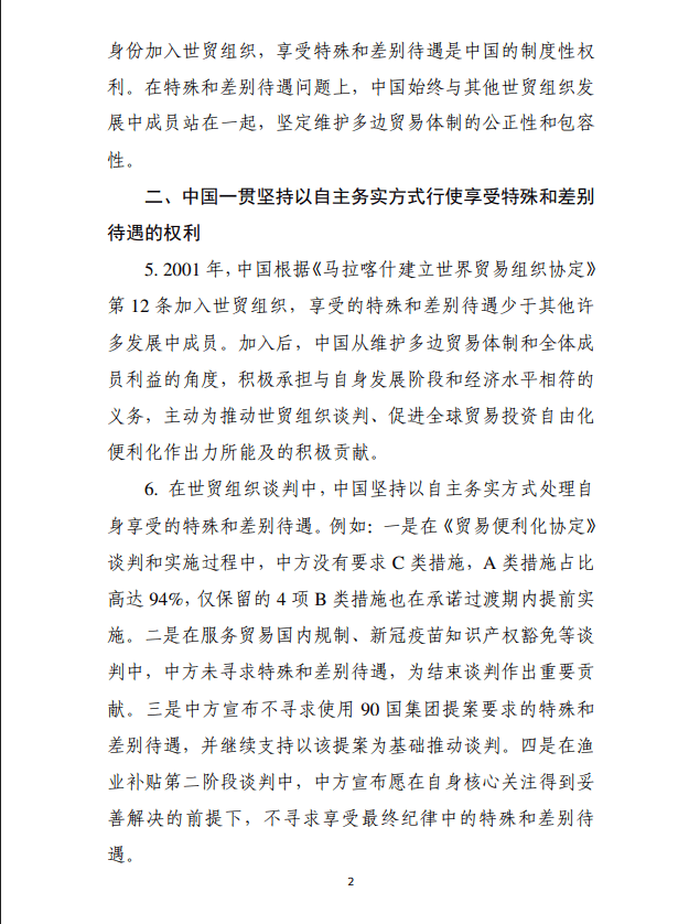
编辑 陈艳婷

相关内容

深南电路:股东总数4145...
有投资者在互动平台向深南电路提问:“深南电路董秘你好,请问公司截止...
2026-04-14 07:45:54
杰华特获得实用新型专利授权...
证券之星消息,根据天眼查APP数据显示杰华特(688141)新获得...
2026-04-14 07:44:12
埃科光电龙虎榜数据(4月1...
4月13日埃科光电(688610)收盘价110.49元,收盘上涨1...
2026-04-14 07:43:41
三星显示申请电子装置和用于...
国家知识产权局信息显示,三星显示有限公司申请一项名为“电子装置和用...
2026-04-14 07:42:00
创识科技新注册《智慧养老-...
证券之星消息,近日创识科技(300941)新注册了《智慧养老-电子...
2026-04-14 07:41:31
宁德时代获得外观设计专利授...
证券之星消息,根据天眼查APP数据显示宁德时代(300750)新获...
2026-04-14 07:40:34
雷曼光电获得外观设计专利授...
证券之星消息,根据天眼查APP数据显示雷曼光电(300162)新获...
2026-04-14 07:40:10
江丰电子获得实用新型专利授...
证券之星消息,根据天眼查APP数据显示江丰电子(300666)新获...
2026-04-14 07:39:38
新亚电子获得实用新型专利授...
证券之星消息,根据天眼查APP数据显示新亚电子(605277)新获...
2026-04-14 07:39:09

热门资讯

宁德时代获得外观设计专利授权:... 证券之星消息,根据天眼查APP数据显示宁德时代(300750)新获得一项外观设计专利授权,专利名为“...
雷曼光电获得外观设计专利授权:... 证券之星消息,根据天眼查APP数据显示雷曼光电(300162)新获得一项外观设计专利授权,专利名为“...
公募机构最新调研动向 聚焦机器... 4月以来,随着上市公司年报业绩密集披露,公募机构密集调研寻找确定性机会。公募排排网数据显示,4月6日...
宏明电子:公司产品暂未用于PC... 每经AI快讯,有投资者在投资者互动平台提问:公司产品是否可用于PCB相关产业链? 宏明电子(3016...
宏明电子:公司主要收入来源于电... 证券之星消息,宏明电子(301682)04月13日在投资者关系平台上答复投资者关心的问题。 投资者提...
纳力新材申请具有U型金属片的集... 国家知识产权局信息显示,扬州纳力新材料科技股份有限公司申请一项名为“一种具有U型金属片的集流体及其制...
新创界自动化申请气体保护中压开... 国家知识产权局信息显示,成都新创界自动化设备有限公司申请一项名为“一种气体保护中压开关柜的监测方法及...
断电电位测不准?极化探头+智能... 阴极保护系统中,断电电位是判断管道保护效果的核心指标。但实际检测中,通电电位往往“说谎”。 IR降的...
四连阳!科创创业50ETF(5... 上周市场波动虽在,但前期受外部扰动压制较多的双创与科技成长方向表现亮眼。科创创业50ETF招商(58...
港股午评:恒指跌1.18%,科... 美伊谈判破裂,市场风险情绪低迷。港股上午盘三大指数集体下跌,恒指跌1.18%,国指跌0.74%,恒生...