今天分享的是:2025年PCB设备报告:AI引领PCB资本开支浪潮,关注龙头PCB设备&耗材商
报告共计:59页
PCB行业新机遇:AI引领资本开支浪潮,设备与耗材龙头迎发展风口
随着人工智能技术的迅猛发展,全球算力需求呈现爆发式增长,作为“电子产品之母”的印制电路板(PCB)行业正迎来一轮深刻变革。这股由AI服务器、高速交换机等高端硬件驱动的需求,不仅重塑了PCB产品的技术规格,更在产业链上游掀起了一场设备与关键耗材的资本开支浪潮。行业报告显示,AI正成为推动PCB产业升级与市场扩容的核心引擎。
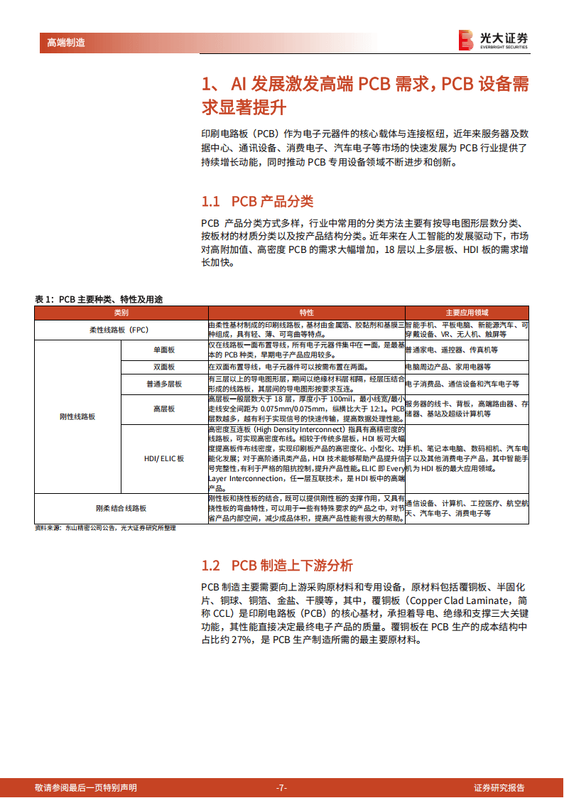
AI服务器对数据传输速率和稳定性的极致要求,直接催化了高端PCB产品的需求。这类产品通常具备高密度互联、高层数、高速传输等特性,例如18层以上多层板和高密度互连板(HDI板)。需求的激增导致市场供给一度紧俏,促使国内领先的PCB制造商纷纷加大投资力度,扩充高端产能。据梳理,自2025年下半年以来,多家头部企业公布了规模可观的新建或扩产项目,总投资额显著,这直接拉动了对上游专用生产设备及核心耗材的订单需求。
在这一轮产业景气周期中,PCB制造流程中的几个高价值量环节尤为值得关注,主要包括钻孔、曝光、检测、电镀等专用设备,以及机械钻孔的核心耗材——钻针。市场预测显示,全球PCB专用设备市场规模在未来几年将保持稳定增长,其中钻孔设备占据最大份额。值得注意的是,为满足AI硬件更精密的制造要求,技术迭代正在加速。例如,为应对未来可能采用的更高硬度覆铜板材,能够实现更高质量钻孔的超快激光钻孔技术,为国内设备厂商提供了切入高端市场的机遇。同时,用于线路图形转移的激光直接成像设备,因其高精度优势,已成为高端PCB曝光工序的主流选择。
产业巨头的最新技术动向往往牵动整个供应链的神经。有行业信息指出,预计在下一代AI芯片架构中,可能采用新一代的覆铜板材料,其硬度将显著提升。这一变化预计将大幅增加PCB加工难度,使得加工过程中钻针的消耗量成倍增长,并对钻孔设备的性能提出更高要求。这无疑将为已经具备技术储备的钻针龙头和高端钻孔设备供应商带来新的业务增长空间。短期内,性能更强的涂层钻针需求看涨,而长远来看,如金刚石微钻等新材料方案也在探索之中。
综合来看,AI算力需求的强劲增长,正通过产业链层层传导,引领PCB制造商进入新一轮资本开支周期。这为服务于PCB生产的设备商和耗材商创造了明确的市场增量。其中,在钻孔、曝光、检测、电镀等关键环节拥有领先技术和市场地位的龙头企业,被认为更能把握这波产业机遇。它们在产品性能突破、产能弹性以及客户资源方面构筑的壁垒,使其在承接国产替代需求和满足新增高端需求方面占据有利位置。当前,PCB设备与材料领域的国产化进程与产业升级需求形成了共振,相关企业的未来发展前景备受市场瞩目。
这股由AI点燃的产业之火,不仅考验着PCB制造商的技术升级与产能布局能力,更映衬出上游高端装备与核心材料供应商的战略价值。随着技术演进与需求放量,PCB产业链的价值分布或将迎来新一轮的重塑。
以下为报告节选内容










报告共计: 59页
中小未来圈,你需要的资料,我这里都有!