
TLV717P 的说明
TLV717P 系列低压降线性稳压器 (LDO) 具有较低的静态电流,并且线路和负载瞬态性能出色,适用于功耗敏感型 应用。此系列器件可提供典型值为 0.5% 的精度。
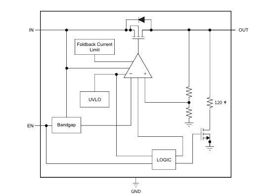
当负载电阻减小时,TLV717P 系列可提供折返电流以降低输出电流。电流折返初始典型值为 350mA;输出短路电流限值的典型值为 40mA。
此外,这些器件还能在采用仅 0.1μF 的有效输出电容时保持稳定。这一特性允许使用具有较高偏置电压和温度降额的成本有效电容器。这些器件在不产生输出负载的情况下可调节至特定的精度。
TLV717P 系列采用 1mm × 1mm DQN 封装,非常适合手持式 应用。TLV717P 提供了一个有源下拉电路,用于使输出负载快速放电。
TLV717P 的特性
超低压降:电流为 150mA 时,压降为 215mV
精度:0.5%(典型值)
低 IQ:35µA
可提供固定输出电压:
1.2V 至 5V
高电源抑制比 (PSRR):
1kHz 时为 70dB
1MHz 时为 50dB
搭配 0.1µF 有效输出电容使用时可保持稳定
折返电流限制
封装:1mm x 1mm DQN 可提供电压选项的完整列表请参阅此文档末尾的封装选项附录。 更多信息,请参见。
应用
个人电脑 (PC) 和笔记本电脑
智能手机
便携式电子设备和电池供电类设备
如需更详细数据手册、样品测试、采购、BOM配单等需求,请联系客服15811822020微信同号或搜淘宝店铺:深圳市恒耀达电子
规格参数:
产品种类: 低压差稳压器
RoHS:
安装风格: SMD/SMT
封装 / 箱体: X2SON-4
输出电压: 3 V
输出电流: 150 mA
输出端数量: 1 Output
极性: Positive
静态电流: 35 uA
输入电压 - 最小值: 1.7 V
输入电压 - 最大值: 5.5 V
输出类型: Fixed
最小工作温度: - 40 C
最大工作温度: + 85 C
回动电压: 215 mV
系列: TLV717P
回动电压—最大值: 500 mV
负载调节: 20 mV
工作电源电流: 30 uA
产品类型: LDO Voltage Regulators
工厂包装数量:3000
子类别: PMIC - Power Management ICs
单位重量: 1.500 mg
引脚图:

功能框图:

上一篇:奥吉芯生物取得一种微流控芯片专利
下一篇:沈阳智能稳压器:能否修复电池?