充电头网近期拿到了绿联一款20000mAh自带线快充移动电源,其搭载的是知名品牌亿纬锂能的电芯,20000mAh大容量轻松满足多设备续航需求,国家3C强制认证加持更是保证了产品的安全可靠性。
移动电源设计上兼顾实用性与兼容性,除自带USB-C线材外,还配备1A1C快充接口,可同时为三台设备充电,满足出行时多人共用或多设备补电需求。
并且自带USB-C线与独立USB-C口均支持20W PD和华为22.5W超级快充,兼容PD、QC、SCP等多种主流快充协议,可以很好适配苹果、华为、小米等品牌手机。下面就一起来看看这款充电宝的具体设计。

包装盒正面印有UGREEN绿联品牌、产品名称、外观、卖点以及关键的CCC认证标识。

背面印有产品参数、注意事项以及商家信息。

包装盒上参数特写,下面到产品实物展示环节再介绍。

包装内含移动电源、数据线、使用说明书、保修卡、卡通贴纸等。

附带数据线为USB-A to USB-C类型,端子外壳与网尾一体式设计,同时正面均设计有UGREEN品牌。

测得数据线长度约为54cm。

移动电源为规整扁平长方体造型设计,顶部自带USB-C线。机身采用PC阻燃材质塑料外壳,表面磨砂抗指纹,整体设计风格简约。

机身正面下方印有UGREEN品牌。

此外上方还设有隐藏式电量显示,方便用户查看剩余电量。

顶部除USB-C自带线外,还配置有1A1C两个USB快充接口。

USB-C自带线线身为硅胶材质,支持20W输入以及 22.5W 输出。

机身侧面配置有电源键。

另一侧印有产品参数信息。

移动电源参数特写
型号:PB505
USB-C(IN1)输入:5V3A、9V2.22A、12V1.67A
USB-C线(IN2)输入:5V3A、9V2.22A、12V1.67A
USB-C(OUT1)输出:10V2.25A、5V3A、9V2.22A、12V1.67A
USB-C线(OUT2)输出:10V2.25A、5V3A、9V2.22A、12V1.67A
USB-A(OUT3)输出:10V2.25A、5V3A、9V2A、12V1.5A
总输出:5V3A Max
聚合物锂离子电池额定能量:74Wh(3.7V 20000mAh)
电芯容量:20000mAh
额定容量:12500mAh(TYP 5V3A)
制造商:深州市绿联科技股份有限公司

移动电源通过了CCC认证,SN码DE9D142A1001A1146。

实测移动电源机身长度为116.22mm。

宽度为70.55mm。

厚度为30.03mm。

自带USB-C线长度约为13cm。

充电宝拿在手上的大小直观感受。

另外测得移动电源重量约为338g。

使用ChargerLAB POWER-Z KM003C测得USB-C自带线支持QC3.0、FCP、SCP、AFC、PD3.0、DCP、Apple 2.4A充电协议。

PDO报文显示USB-C自带线还具备5V3A、9V2.22A、12V1.67A三组固定电压档位。

测得USB-C口兼容协议和USB-C自带线的相同。

此外PDO报文也相同,支持盲插使用。

最后测得USB-A口支持QC3.0、FCP、SCP、AFC、DCP、Apple 2.4A充电协议。

将充电宝机身正面外壳拆开,边缘采用卡扣固定封装。

内部PCB板使用螺丝进行固定,数显屏以及连接电池组前端小板的导线打胶水保护。

将电芯取出,电芯正背面和底部分别贴有保护海绵和泡棉。

继续拆掉固定PCB板螺丝,USB-C自带线通过塑料壳以及螺丝轧紧。

将PCB板与USB-C自带线分离取出。

拆下塑料壳,底部通过螺丝固定有一个USB-C接口母座,用于收纳USB-C自带线端正起到固定作用。


电池组前端连接一块PCB小板,镍片焊接区域覆盖青稞绝缘纸,两侧锡焊连接正负极导线。

两块电芯与PCB板镍片点焊连接。

将两块电芯以及PCB板分离,通过喷码可以看出两块电芯料号完全相同。

电芯来自EVE亿纬锂能,型号126280GS,额定电压3.7V,容量为10Ah,能量37Wh,充电限制电压4.4V,并且通过了国家3C强制认证以及CE认证。

小板另一面无器件。

另一块PCB板正面设有移动电源主控芯片、电感、VBUS开关管、热敏电阻以及数显屏,数显屏外套白色塑料框架支撑固定。

板子背面设有锂电保护芯片、锂电保护管和MCU。

锂电保护芯片采用Hycon纮康HY2116系列IC,芯片内置高精度电压检测电路和延迟电路,支持过充电、过放电和过电流。

丝印2002的锂电保护管特写。

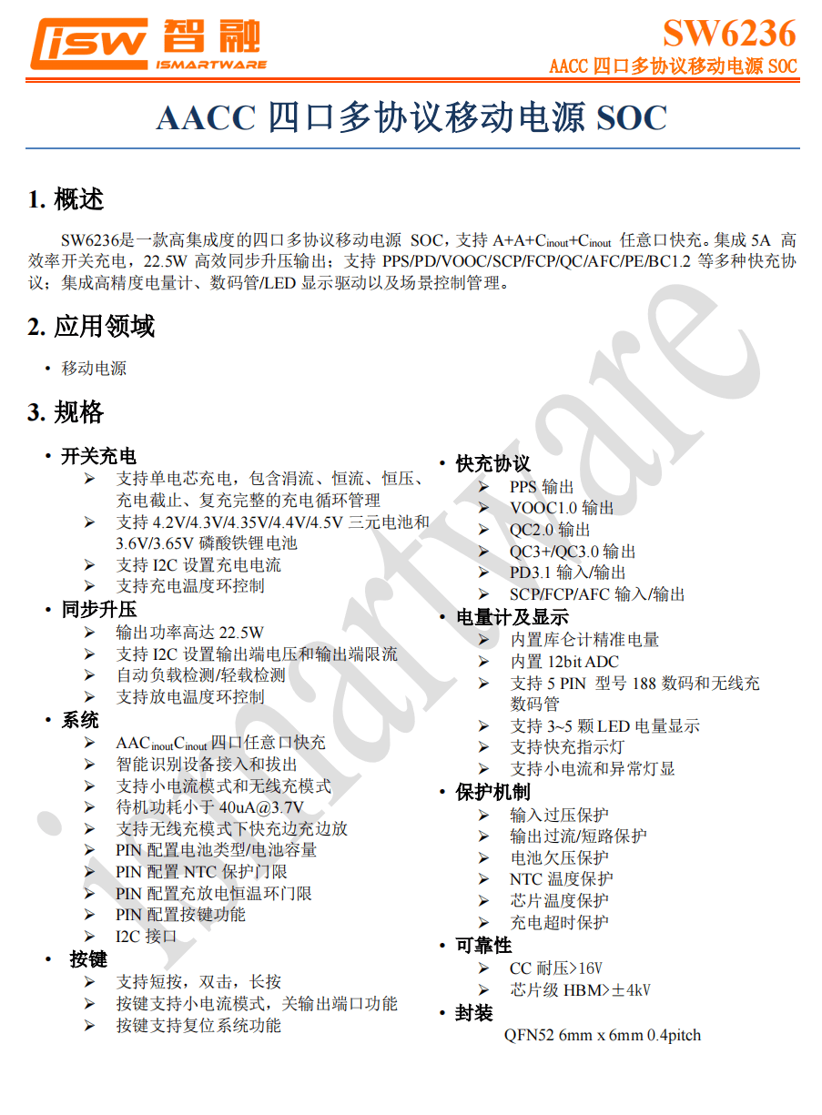
移动电源主控芯片来自智融科技,型号SW6236,这是一款A+A+C+C四口多协议移动电源SOC,内部集成5A高效率开关充电,内置22.5W高效同步升压输出,效率高达95.73%,此外待机功耗非常低,小于40μA@3.7V。支持四口任意口快充,两个C口支持双向输入输出。同时支持PPS/PD/SCP/FCP/QC/AFC/PE/BC1.2等多种主流快充协议,适配市面大多数设备快充需求。
智融科技SW6236支持3.6V/3.65V磷酸铁锂电池和4.2V/4.3V/4.35V/4.4V/4.5V三元锂电池,具有I²C接口可设置充电电流、输出端电压和输出端限流。还支持智能插入识别,支持小电流模式和无线充模式,并且无线充模式下还支持快充边充边放。

SW6236内置库仑计实现精准电量测量和内置12位ADC提供高分辨率的模拟数字转换,支持3-5颗LED电量显示,支持188带快充指示数码管及无线充图标数码管,使用户能够轻松了解设备的性能和状态。此外具备OVP/OCP/UVP/OTP/CTP以及NTC温度保护等多重保护功能,可靠性有保证。

搭配的2.2μH合金电感特写,电感打胶水加固。

热敏电阻特写,用于电芯温度监控。

芯海科技CSU32M10系列是一款带12-bit ADC的8位CMOS单芯片RISC MCU,内置2K×16位MTP程序存储器,104字节SRAM。提供MSOP10、SOP16、QFN16三种封装。

三颗VBUS开关管采用锐骏RU8205A。

全部拆解一览,来张全家福。

最后附上绿联22.5W自带线快充移动电源核心器件清单,方便大家查阅
绿联20000mAh自带线快充移动电源拥有米黄色、樱花粉、天空蓝配色可选,自带USB-C短线设计方便用户边充边用,还能避免额外带线带来的背包杂乱等问题,出现更加方便省心。内置一线品牌亿纬锂能的电芯,通过了3C认证,可携带上飞机高铁,满足用户出行携带需求。
产品双USB-C口支持PD 20W快充,三口均支持华为SCP 22.5W超级快充,支持QC、PD、SCP等众多主流快充协议,对于各大品牌机型都能有不错的充电表现,兼顾超强续航的同时,保证了用户的出行快充体验。
充电头网通过拆解了解到,移动电源内置电池组由亿纬锂能两块电芯组成,电芯通过了CCC认证,并采用纮康HY2116锂电保护方案实现过流、过充、过功率等保护,此外配有热敏电阻进行温度监控,低温充电不易发烫,提升使用体验。
充电宝还采用了智融科技SW6236高集成移动电源SOC方案实现多口快充设计,内部电感等器件打胶水加强保护,电芯做了绝缘和缓冲保护设计,整体做工可靠。