





系列型号:
RY-D1型电压继电器;
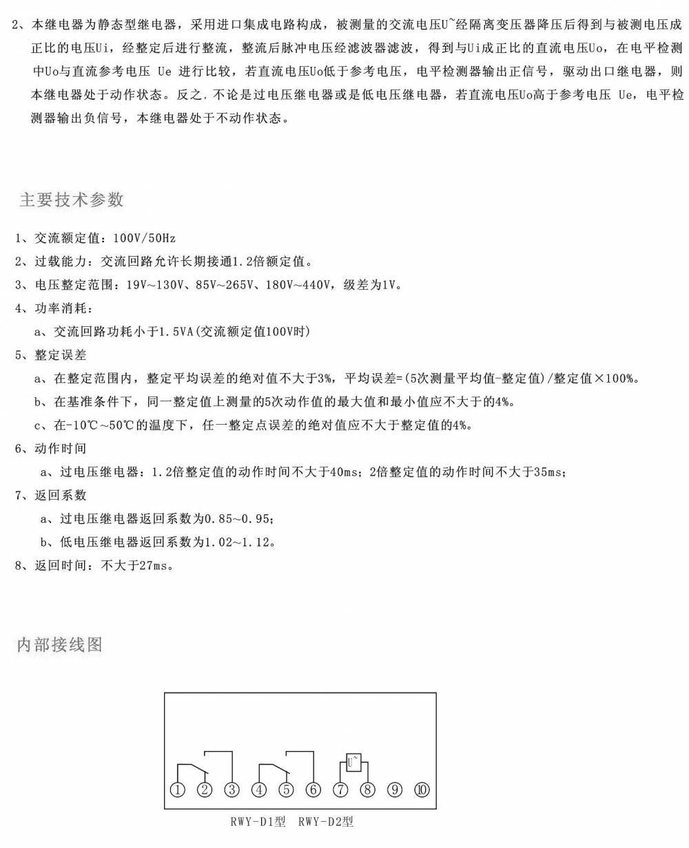
RY-D2型电压继电器;
一、产品概述
RY-D1/1电压继电器主要用于发电机、变压器和输电线的电器保护装置中,作为过电压保护或低电压闭锁的启动元件。该继电器具有体积小、外形美观、重量轻等特点,且可直接安装在开关柜35mm导轨条上,提高了安装密度,方便接线。
二、主要特点
- 高精度:继电器采用集成电路构成执行回路,具有高精度,能够准确反映电力系统中的电压变化。
- 低功耗:继电器功耗小,降低了能耗,同时也有助于延长继电器的使用寿命。
- 动作时间短:继电器动作迅速,能够在极短的时间内响应电压变化,确保电力系统的安全。
- 返回系数高:继电器具有稳定的返回系数,确保了动作的准确性和可靠性。
- 整定直观方便:继电器采用拨码开关进行整定,整定范围广且直观方便,无需校验,提高了工作效率。
三、技术参数
- 电压整定范围:通常为85V265V(也有0.599.9V/1199V/40450V等不同范围可选),极差为1V。
- 功率消耗:在整定范围内,交流回路功耗小于1.5VA(交流额定值100V时);直流功耗也相对较低。
- 动作时间:过电压继电器1.2倍整定值的动作时间不大于40ms,2倍整定值的动作时间不大于35ms(具体动作时间可能因型号和整定值而异)。
- 返回时间:不大于27ms。
- 返回系数:过电压继电器返回系数为0.85~0.95;低电压继电器返回系数为1.02~1.12(或1.04~1.08等,具体根据产品而异)。
- 过载能力:交流回路允许长期接通1.2倍额定值。
- 触点容量:继电器输出电路的触点具有一定的容量,能够断开或接通一定电压和电流的电路。
- 环境条件:继电器适用于-10℃50℃(或-15℃+55℃等,具体根据产品而异)的环境温度,相对湿度不大于90%,海拔高度不大于2500m(或2000m等,具体根据产品而异)。
四、工作原理
RY-D1/1电压继电器的工作原理是基于电磁感应和触点动作原理。当输入电压达到或超过整定值时,继电器内部的电磁系统会产生足够的吸力,使触点动作。触点动作后,可以输出信号或控制其他电路,实现电压保护的功能。
五、应用领域
RY-D1/1电压继电器广泛应用于新能源、水利、火力发电厂以及各类工业和商业电力系统中。它可用于保护发电机、变压器等关键设备免受电压异常带来的损害,同时确保电力系统的稳定运行。
六、注意事项
- 在安装和使用RY-D1/1电压继电器时,应确保其工作环境符合技术参数要求,避免在极端环境下使用导致性能下降或损坏。
- 定期对继电器进行检查和维护,确保其处于良好的工作状态。
- 在选择继电器时,应根据实际需求和电力系统的特点进行选型,确保继电器的功能和性能满足要求。
综上所述,RY-D1/1电压继电器是一款性能优异、功能全面的电力设备保护元件。通过合理配置和使用,它能够有效提高电力系统的可靠性和安全性。
