
TLV742P 的说明
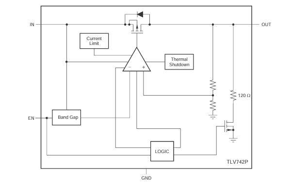
TLV742P 系列低压降线性稳压器 (LDO) 经过优化,能够通过支持宽输出电压范围提供出色的性能。这些 LDO 可将单节锂离子电池的输入至输出电压直接调节为低至 0.85V。如果此器件用于对直流/直流转换器输出进行后期调节,则其在 1MHz 下的 55dB 高 PSRR 可抑制纹波,从而提供低噪声且良好调节的稳定 VOUT。
TLV742P 具备有源输出放电特性,有助于在系统处于禁用状态、待机模式或睡眠模式时确保输出保持低电平。此外,该器件的过流保护功能可在输出短路的情况下保护器件,并且其热关断功能可防止过热。
TLV742P 系列稳压器采用 1mm × 1mm X2SON 封装,因此可最大限度减少 PCB 面积。
TLV742P 的特性
输入电压范围:2V 至 5.5V
可提供 0.85V 至 5V 范围(以 50mV 为增量)内的固定输出电压组合(1)
典型精度为 0.5%
高 PSRR:
1MHz 时为 55dB
启用时的 IQ:25µA
禁用时的 IQ:1µA
有源输出放电
热关断保护和过流保护
封装:
1mm × 1mm DQN (X2SON)
如需更详细数据手册、样品测试、采购、BOM配单等需求,请联系客服15811822020微信同号或搜淘宝店铺:深圳市恒耀达电子
规格参数:
产品种类: 低压差稳压器
RoHS:
安装风格: SMD/SMT
封装 / 箱体: X2SON-4
输出电压: 1.1 V
输出电流: 200 mA
输出端数量: 1 Output
极性: Positive
静态电流: 25 uA
输入电压 - 最小值: 2 V
输入电压 - 最大值: 5.5 V
PSRR/纹波抑制—典型值: 70 dB
输出类型: Fixed
最小工作温度: - 40 C
最大工作温度: + 125 C
回动电压: 250 mV
系列: TLV742P
开发套件: TLV74211EVM-612
线路调整率: 1 mV
负载调节: 10 mV
输出电压范围: 850 mV to 5 V
产品: LDO Voltage Regulators
产品类型: LDO Voltage Regulators
工厂包装数量:3000
子类别: PMIC - Power Management ICs
类型: Small Size LDO Regulator
电压调节准确度: 0.5 %
单位重量: 1.700 mg
引脚图:

功能图:
