在高精度数据转换器、医疗器件及射频(RF)系统等诸多电源应用领域,低噪声正成为一项越来越常见的要求。传统上,开关模式直流-直流转换器一向存在固有噪声问题,因此并不适合用于对噪声敏感的应用。ADI公司凭借开创性的 Silent Switcher 技术,成功研发出μModule稳压器,能够在低噪声应用中展现出出色的性能表现。
LTM4702更多详情
LTM4702是一款降压型直流-直流μModule稳压器,能够在3 V至16 V的输入电压下,提供最大8 A的输出电流。它采用了Silent Switcher 架构,配有内部热回路旁路电容,可实现低电磁干扰(EMI)和高效率。LTM4702包含电流模式控制器、功率开关元件、功率电感和部分输入和输出电容。其输出电压可在0.3 V至5.7 V之间进行调节。这款IC采用小巧的6.25 mm×6.25 mm×5.07 mm BGA封装,工作结 温范围为–40°C至+125°C。
典型应用示例
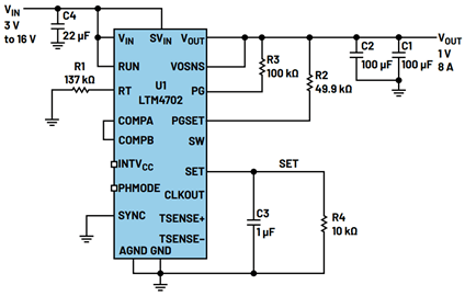
图1显示了一个典型应用的原理图。它的工作开关频率大约为800 kHz。开关频率可通过一个电阻(RT引脚电阻至AGND)轻松调节。SET引脚会精准输出100 µA的电流,该电流会流经连接在SET引脚和GND之间的外部电阻。稳压器的输出电压将严格跟随SET引脚的电压,该电压值由 ISET× RSET决定。使用SET引脚旁路电容器,能够降低对SET引脚上任何电压尖峰寄生耦合的敏感度。此外,SET引脚旁路电容器不仅可以使输出实现软启动,还能对冲击电流起到限制作用。效率与负载电流的关系曲线如图2所示。

图1. LTM4702 1 V、8 A降压型Silent Switcher µModule稳压器。

图2. 效率与负载电流的关系 (VIN= 12 V)。
在示例电路中,将SYNC引脚连接至GND可实现脉冲跳跃模式,进而提升轻负载情况下的效率。该器件能够在强制连续模式(FCM)下运行,可在较宽的负载范围内实现快速的瞬态响应和全频率运行。若要启用FCM,可将SYNC引脚连接至INTVCC或连接到大于3 V的电压源,也可让SYNC引脚处于悬空状态。
使用时钟源驱动SYNC引脚,能够使稳压器与外部时钟实现同步。该器件可以在300 kHz至3 MHz范围内同步。稳压器能与外部时钟同步的同时,以FCM模式运行。
LTM4702的一大特点是,通过在 VOUT引脚和PGSET引脚之间连接一个电阻,即可实现可编程的电源正常状态指示功能。当输出电压超出±7.5%的规定范围时,电源正常(PG)输出信号将变为低电平。这款IC还具备其他一些用户友好的特性,包括使能/关断控制功能、可选择内部环路补偿或外部环路补偿,以及内置温度监测功能。
超低噪声Silent Switcher
Silent Switcher系列产品采用了创新的设计和封装工艺,能够在实现高效率的同时降低电磁干扰(EMI)。得益于这项独特技术,该系列稳压器对PCB布局变化的敏感度大幅降低,不仅简化了设计流程,还显著提升了整体性能表现。
LTM4702具备超低噪声架构,能够实现出色的低频(< 100 kHz)输出噪声性能。仅需配置一个电阻,即可完成输出电压的设定,在整个输出电压范围内实现单位增益操作,从而使得输出噪声几乎保持恒定,不受输出电压波动的影响。图3展示了辐射EMI性能。

图3. LTM4702的辐射EMI性能。
多相并联操作,实现更高输出电流
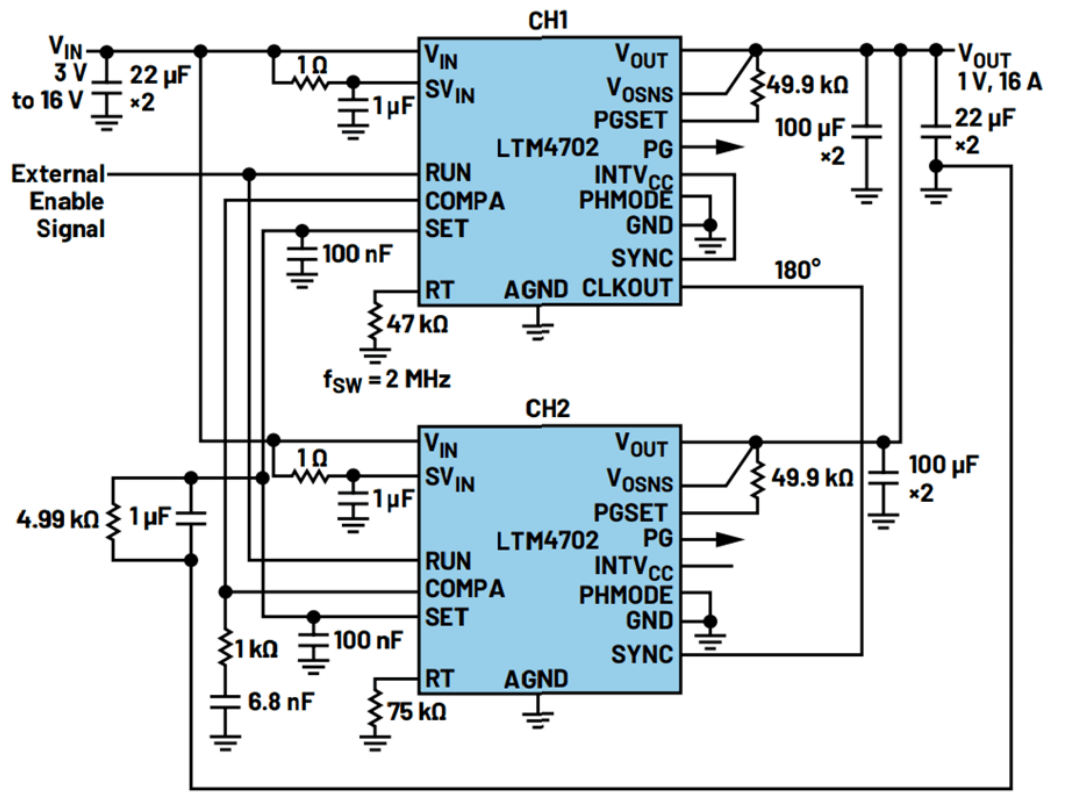
为获取更高的电流,可以将两个或多个器件进行并联。图4显示了一个示例:两个μModule稳压器并联,产生高达16 A的负载电流。在该示例中,CLKOUT信号连接至下一IC的SYNC引脚,以确保并联系统的频率和相位保持一致。通过将PHMODE引脚接地,使两个并联的稳压器以180°的相位差运行。将补偿引脚连接在一起,利用电流模式控制架构实现出色的均流效果。并联器件的SET引脚仅通过一个SET电阻连接在一起。

图4. LTM4702两相、1 V、16 A降压型电源。
结论
LTM4702是一款功能齐全的8 A降压型Silent Switcher µModule稳压器。 仅需一个外部电阻,即可实现输出电压的精准调节,输出电压的可编程范围为0.3 V至5.7 V。凭借低EMI和低噪声特性,LTM4702非常适合大电流、噪声敏感型应用,例如电信/数据通信系统、RF电源、高速/高精度数据转换器应用等。这款µModule稳压器兼具外形紧凑、效率出众、外部组件精简等诸多优势。用户不仅能大幅节省电路板空间,还可显著缩短设计周期。