2026人教版高中日语必修一电子课本(PDF高清版)
创始人
2025-12-21 11:07:27
0

为了帮助高中生自主预习与有效复习,我们整理了2026新教材人教版高中日语必修一电子课本,教材突出跨学科思维与实际应用能力的培养,下面以图片的形式呈现给大家,希望可以帮助到大家。

如需全套高中电子课本PDF版,请关注公众号“学霸书包”(ID:k12ziliao)回复:“电子课本

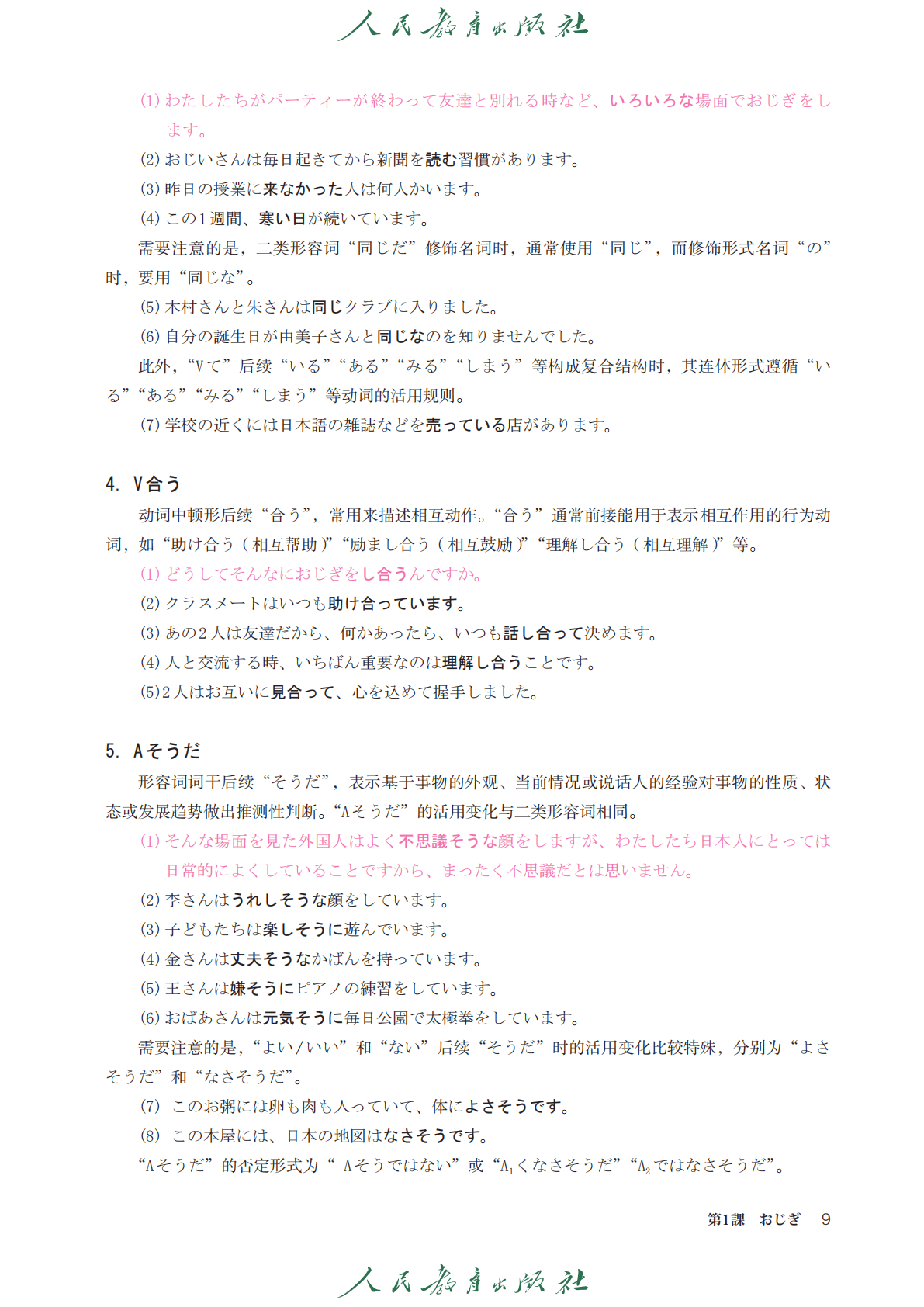
人教版高中日语必修一电子课本在线阅读

《2026新教材人教版高中日语必修一电子课本》就为您介绍到这里,资源来源于网络,仅为学习交流之目的进行分享,其版权均归原出版社及作者所有。

相关内容

并购热潮与融资收紧分化交织...
2025年12月20日,由半导体投资联盟和集成电路投资创新联盟主办...
2025-12-21 13:07:36
预测市场押注“全球市值第一...
随着人工智能技术的进步持续推动股价走高,谷歌母公司Alphabet...
2025-12-21 13:07:24
原创 ...
3nm时,三星就不讲武德,全球首发3nm芯片,比台积电领先了半年时...
2025-12-21 13:07:17
运达股份招标结果:【货物】...
证券之星消息,根据天眼查APP-财产线索数据整理,运达能源科技集团...
2025-12-21 12:37:09
蓝盾光电中标:铜陵市生态环...
证券之星消息,根据天眼查APP-财产线索数据整理,根据铜陵市生态环...
2025-12-21 12:37:01
数字认证中标:北京化工大学...
证券之星消息,根据天眼查APP-财产线索数据整理,根据北京化工大学...
2025-12-21 12:36:59
恒生电子中标:兴业基金关于...
证券之星消息,根据天眼查APP-财产线索数据整理,根据兴业基金管理...
2025-12-21 12:36:54
博思软件中标:贵州省财政电...
证券之星消息,根据天眼查APP-财产线索数据整理,根据贵州省财政厅...
2025-12-21 12:36:50
直滑电位器智能生产线十大厂...
在全球制造业智能化转型的浪潮中,直滑电位器作为精密电子元件的关键部...
2025-12-21 12:07:58

热门资讯

恒生电子中标:兴业基金关于直销... 证券之星消息,根据天眼查APP-财产线索数据整理,根据兴业基金管理有限公司12月18日发布的《兴业基...
原创 美... 美国退役军官兰特·斯特威特曾直言不讳地表示,歼-16D是美国海军的梦魇。这句话不仅是承认中国技术的进...
2026人教版高中日语必修一电... 为了帮助高中生自主预习与有效复习,我们整理了2026新教材人教版高中日语必修一电子课本,教材突出跨学...
vivo X200T再曝,天玑... 按照惯例,vivo每年会带来vivo X系列旗舰的更新迭代,并为该系列产品推出多种不同定位的机型。 ...
医用稳压电源工作原理:为什么医... 医院的诊疗安全离不开稳定电力的支撑,MRI、超声仪、呼吸机等精密医疗器械,对电压波动的耐受度几乎为零...
摩尔线程:庐山芯片多性能大幅提... 【12月20日摩尔线程开发者大会推出庐山图形芯片】12月20日,摩尔线程2025 MUSA开发者大会...
数字认证中标:中诚信托2025... 证券之星消息,根据天眼查APP-财产线索数据整理,根据中诚信托有限责任公司12月17日发布的《中诚信...
适配吉布提光伏储能!380V油... 在非洲吉布提,丰富的光照资源让光伏储能成为能源转型的核心方向,但光伏供电的电压波动问题,却常常困扰着...
华数传媒:股东西湖电子集团拟减... 雷达财经 文|杨洋 编|李亦辉 12月19日,华数传媒控股股份有限公司(证券简称:华数传媒)发布公告...
山西证券:PCB材料行业报告:... 今天分享的是:山西证券:PCB材料行业报告:乘AI之风,PCB材料向高频高速升级 报告共计:33页 ...