本文为节选内容,更多报告请关注公众号:微之火
1 智能传感器发展定义与分类
1.1 智能传感器定义与战略意义
定义:智能传感器是融合感知、计算与通信功能的新一代信息获取器件。根据国标GB/T33905.3-2017《智能传感器第3部分:术语》的权威定义,智能传感器是“具有与外部系统双向通信手段,用于发送测量、状态信息,接受和处理外部命令的传感器”。其区别于传统传感器的三大核心特征:自主数据处理能力、双向通信功能和可编程配置特性。与传统传感器仅能实现物理量到电信号的转换不同,智能传感器通过内置微处理器对原始数据进行滤波、校准、特征提取等智能化处理,显著提升了测量精度与环境适应性。
智能传感器作为连接物理世界与数字世界的核心枢纽,其发展已上升至国家战略层面:
产业数字化的基石:传感器是工业互联网的感知层核心,推动传统工厂向智能工厂转型。
人工智能与新质生产力基础:感知与传感是人工智能的基础,决定了AI技术的发展和应用水平。
保障供应链安全与自主可控:核心技术自立自强是解决卡脖子风险、保障国家产业安全的必然要求。
赋能千行百业转型升级:传感器的应用已渗透到每一个关键领域,其通过精准的数据感知,赋能各行各业实现精细化、智能化管理。

1.2 智能传感器主要发展类型
按核心技术路线分类
微机电系统(MEMS)传感器:MEMS传感器通过微纳加工工艺在硅片上构建机械结构与电子元件,具有小型化、低功耗、可批量生产等显著优势,是当前智能传感器的主流技术路线。
互补金属氧化物半导体(CMOS)传感器:基于标准CMOS工艺实现信号检测与处理的单片集成,在光学传感领域占据主导地位。
光谱学传感器:基于物质对不同波长光的吸收或发射特性实现检测,在气体分析、水质监测等领域不可或缺。
按感知物理量分类
物理量智能传感器:包括压力传感器、惯性传感器、磁传感器、声学传感器、光学传感器、电学传感器、激光雷达和霍尔传感器等,主要用于测量物理量如压力、加速度、磁场、声音、光强、电压和电流等。
生物量智能传感器:包括酶传感器、免疫传感器、微生物传感器、生物分子传感器、生物电子学传感器和仿生传感器等,用于检测生物分子。
化学量智能传感器:包括气体传感器、湿度传感器、离子传感器等,用于检测化学物质的浓度和环境参数。
1.3 智能传感器市场规模与增长态势
随着智能化时代的到来,智能传感器已成为连接虚拟世界与现实世界的桥梁,其在工业、汽车、通信等多个领域的应用正日益深化。2023年,全球智能传感器市场规模达到472.1亿美元,预计到2025年将增长至572.5亿美元,预计未来三年的年均复合增长率将超12%。
中国智能传感器市场将保持持续增长态势。结合信通院数据,机构初步预测,2025年中国智能传感器市场规模预计达1798.7亿元,近五年年均复合增长率达15.96%,到2030年,有望突破3400亿元。这一增长主要受以下因素驱动:一是下游应用市场需求持续扩张,消费电子、汽车电子、工业控制等传统领域稳步增长,物联网、人工智能、元宇宙等新兴领域带来新增量;二是技术进步推动传感器性能提升和成本下降,拓展了应用场景;三是政策支持和国产替代加速,国内企业市场份额不断提升。

2 智能传感器发展政策与产业布局
2.1 中国智能传感器政策体系
中国政府高度重视智能传感器产业发展,将其作为战略性新兴产业的重要组成部分,出台了一系列政策措施支持产业发展。2017年,工信部发布《智能传感器产业三年行动指南(2017-2019年)》,首次明确了智能传感器产业的发展目标和重点任务。“十四五”规划进一步强化了对智能传感器产业的支持,明确提出,“突破智能传感器等关键核心技术”,将智能传感器列为重点发展的战略性新兴产业。

2.2 中国智能传感器产业布局
政策体系逐步完善,区域集聚效应显著。国家层面将智能传感器列为战略性新兴产业,地方政府出台精准支持政策,如上海嘉定区31条专项措施、江苏省人工智能标准体系。中国智能传感器产业已形成区域集聚发展态势,主要集中在长三角、珠三角、京津地区、东北地区、中西部地区等产业集群。这种区域布局与中国电子信息产业的整体分布高度吻合,反映了传感器产业与下游应用市场的紧密联系。
长三角地区:凭借完善的产业链配套、丰富的人才资源和强劲的市场需求,成为中国智能传感器产业发展的核心区域。
珠三角地区:依托消费电子产业优势,在中低端传感器领域形成规模优势。
环渤海地区:在高端科研和工业传感器领域具有特色。
中西部地区:随着产业转移和政策支持,正逐步形成新的增长极。

2.3 无锡重点布局
近年来,无锡充分发挥集成电路“南方基地”的优势,主动谋划、系统布局、持久发力,产业规模持续壮大、创新成果加速涌现、服务体系日益完善,形成了智能传感器产业与智慧应用融合发展的良好格局。
传感器产业被无锡市政府列为重点扶持的战略新兴产业,形成了良好的产业生态,正在进行全链布局抢占智能传感器发展的“智”高点,并构建了以高新区(新吴区)为一核,以滨湖区、经开区、锡山区、江阴市、宜兴市为多支撑点的“一核多点”发展格局。特别是高新区(新吴区)在智能传感器领域已经形成了强大的集聚效应,入选工信部2024年度国家级中小企业特色产业集群,连续3年入选赛迪顾问“中国传感器十大园区”榜单前三名,其产业生态的活力主要体现在:
平台支撑有力:除了较多重大创新平台,园区还通过与市、区两级国资平台和龙头基金深度绑定,建立了极具规模的产业基金集群,为产业发展注入金融活水。
企业梯队完善:这里不仅集聚了超百家传感器核心企业,还涌现出一批在细分领域技术领先的“专精特新”企业,如2家中国MEMS十强企业,构成了健康的产业梯队。
3 2025 Sensor Top 50榜单





4 智能传感器未来发展趋势分析
4.1 智能传感器技术发展趋势
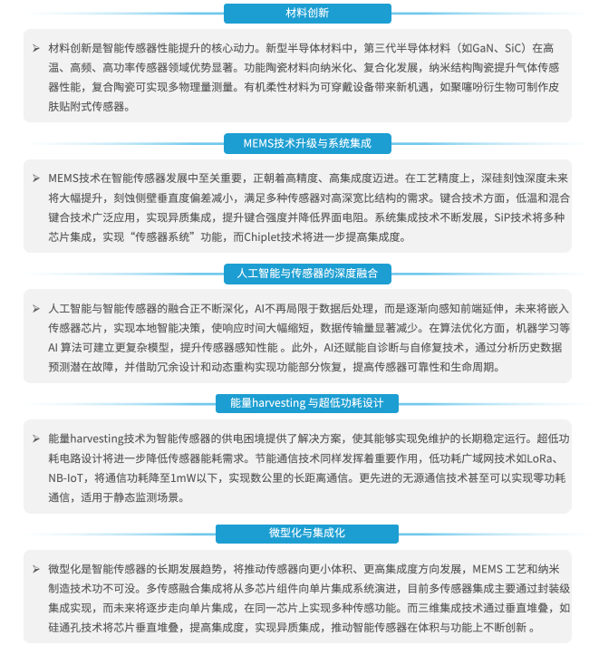
智能传感器作为感知世界的核心器件,正迎来多维度技术突破。当前,材料创新筑牢性能根基,MEMS技术推动精度与集成度跃升,AI融合赋予其“感知-决策”能力,能量技术破解供电难题,微型化与集成化拓展应用场景。这些前沿方向相互支撑,不仅让传感器在极端环境、可穿戴设备、自动驾驶等领域性能大幅提升,更催生可观市场潜力。

4.2 智能传感器市场发展趋势
在智能技术蓬勃发展的当下,智能传感器正成为驱动各领域创新的核心引擎。从具身智能的多模态传感融合,到低空经济的高精度感知,从自动驾驶的爆发式需求,到工业互联网的智能化升级,从可穿戴设备的健康监测革命,到元宇宙的沉浸式体验构建,再到智能家居与建筑的智慧化转型等,智能传感器在多个新兴应用场景中展现出巨大市场机遇。同时,平台化发展、生态共建升级与跨界融合的趋势,更将推动其在技术、产业和应用层面实现跨越式发展。

下一篇:高低压配电,100个知识!