
报告导读:
稳压器,这一电子设备,在电路中扮演着至关重要的角色,它能够提供稳定且持续的电压输出。稳压器通过反馈回路提供恒定电压输出,是电子设备的重要组成部分。其核心功能在于,当输入电压发生变动时,能够智能地调整输出电压,从而确保其恒定不变。随着工业自动化、通信技术、数据中心和家用电器等领域的持续发展,对稳定电力供应的需求日益增长,稳压器市场也随之呈现出相应的变化。数据显示,2020年中国稳压器行业市场规模达到170亿元,到了2024年中国稳压器行业市场规模增长至222亿元,年复合增长率为6.9%。预计2025年中国稳压器行业市场规模将继续增长,达到234亿元。这一方面得益于行业技术的进步,使得稳压器具有更高的效率、更快的响应速度、更低的能耗和更长的使用寿命,能够更好地满足用户的需求。另一方面,政府对电力基础设施建设的重视,为稳压器市场的发展提供了有力的政策支持。此外,新兴应用领域的发展,为行业带来新的市场需求,进一步推动稳压器行业发展。
基于此,依托智研咨询旗下稳压器行业研究团队深厚的市场洞察力,并结合多年调研数据与一线实战需求,智研咨询推出《2026-2032年中国稳压器行业市场现状调查及产业前景研判报告》。本报告立足稳压器新视角,聚焦行业核心议题——变化趋势(怎么变)、用户需求(要什么)、投放选择(投向哪)、运营方法(如何投)及实践案例(看一看),期待携手行业伙伴,共谋行业发展新格局、新机遇,推动稳压器行业发展。
观点抢先知:
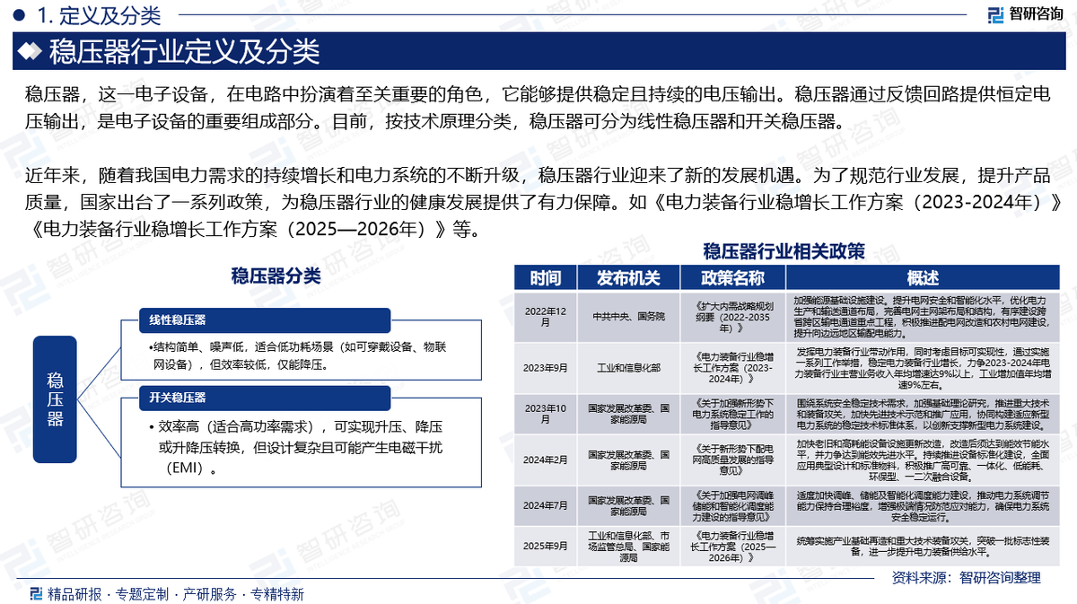
相关概述:稳压器,这一电子设备,在电路中扮演着至关重要的角色,它能够提供稳定且持续的电压输出。稳压器通过反馈回路提供恒定电压输出,是电子设备的重要组成部分。目前,按技术原理分类,稳压器可分为线性稳压器和开关稳压器,其中线性稳压器结构简单、噪声低,适合低功耗场景(如可穿戴设备、物联网设备),但效率较低,仅能降压;开关稳压器效率高(适合高功率需求),可实现升压、降压或升降压转换,但设计复杂且可能产生电磁干扰(EMI)。
政策环境:稳压器作为电力系统中不可或缺的关键设备,其行业发展受到国家政策的高度重视。近年来,随着我国电力需求的持续增长和电力系统的不断升级,稳压器行业迎来了新的发展机遇。为了规范行业发展,提升产品质量,国家出台了一系列政策,为稳压器行业的健康发展提供了有力保障。如《电力装备行业稳增长工作方案(2023-2024年)》《电力装备行业稳增长工作方案(2025—2026年)》等。
产业链:从产业链来看,稳压器行业上游主要包括金属材料、绝缘材料等原材料,以及变压器、晶闸管、控制芯片等核心元器件。中游是指稳压器的生产制造。下游是指应用领域,包括电力系统、工业控制、通信设备等多个领域。
市场规模:随着工业自动化、通信技术、数据中心和家用电器等领域的持续发展,对稳定电力供应的需求日益增长,稳压器市场也随之呈现出相应的变化。数据显示,2020年中国稳压器行业市场规模达到170亿元,到了2024年中国稳压器行业市场规模增长至222亿元,年复合增长率为6.9%。预计2025年中国稳压器行业市场规模将继续增长,达到234亿元。
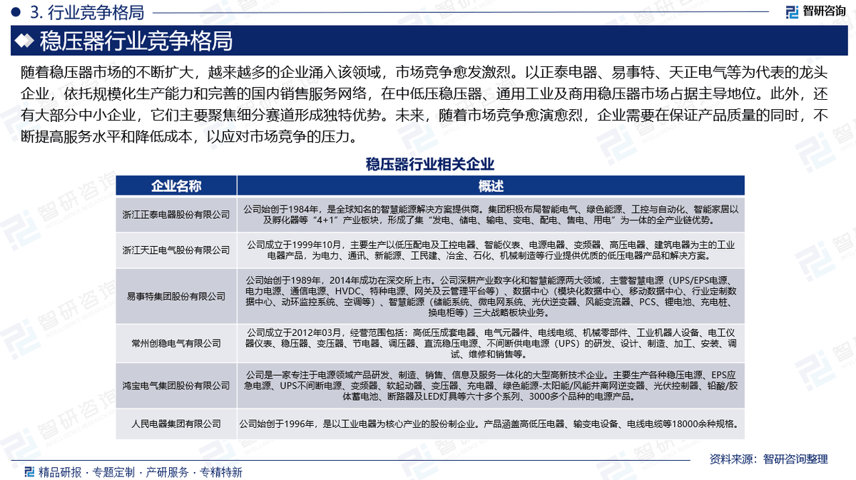
企业格局:随着稳压器市场的不断扩大,越来越多的企业涌入该领域,市场竞争愈发激烈。以正泰电器、易事特、天正电气等为代表的龙头企业,依托规模化生产能力和完善的国内销售服务网络,在中低压稳压器、通用工业及商用稳压器市场占据主导地位。此外,还有大部分中小企业,它们主要聚焦细分赛道形成独特优势。未来,随着市场竞争愈演愈烈,企业需要在保证产品质量的同时,不断提高服务水平和降低成本,以应对市场竞争的压力。
市场趋势:(1)在全球范围内,节能减排已成为共识,这直接推动了用电设备能效标准的不断提高。市场对高效能、低损耗稳压器的需求变得愈发迫切。(2)随着传感技术、通信技术和数据处理能力的进步,稳压器正朝着“主动管理”的方向演进。智能化是现代稳压器最显著的趋势之一。(3)为了应对市场多元化需求,稳压器制造商正越来越多地采用定制化和模块化的设计策略。
报告相关内容节选:



数据来源与处理说明:
《2026-2032年中国稳压器行业市场现状调查及产业前景研判报告》基于最新、最全的中国产业链数据,融合权威官方统计、深度企业调研、资本市场洞察及全球信息,通过严格的智能处理和独家算法验证,确保分析结论高度可靠、透明且可追溯。

智研咨询专注产业咨询十五年,是中国产业咨询领域专业服务机构。公司以“用信息驱动产业发展,为企业投资决策赋能”为品牌理念。为企业提供专业的产业咨询服务,主要服务包含精品行研报告、专项定制、月度专题、市场地位证明、专精特新申报、可研报告、商业计划书、产业规划等。提供周报/月报/季报/年报等定期报告和定制数据,内容涵盖政策监测、企业动态、行业数据、企业排行、产品价格变化、投融资概览、市场机遇及风险分析等。
