近年来,新能源汽车和大规模储能市场的快速发展,电池包的安全与可靠性已成为行业关注的重点。而随着电池技术的复杂化和应用场景的多样化,如何高效、安全地管理电池成为了一个亟待解决的挑战。
电池管理系统作为电池技术发展的重要组成部分,不仅能够有效提升电池组的性能和寿命,还在使用过程中为电池安全提供了关键保障。迈巨微电子成立于2019年,立足于锂电池管理芯片领域,围绕电池安全与电池计算两大核心技术能力,提供端到端的锂电池管理系统核心芯片及完整系统解决方案。
目前,迈巨微已经推出了多款性能优异的电池保护芯片,涵盖从单体电芯电压采集、到主动均衡与温度监测等关键功能。
迈巨微电子的BMS电池保护芯片以极致集成与成本优化为核心竞争力,将模拟采样前端(AFE)、硬件级全功能保护、电量计算法、MCU 内核、MOSFET 驱动开关以及高压 DC-DC BUCK 模块等关键功能高度聚合于单芯片之中,从根本上降低了系统 BOM 成本与 PCB 面积需求。

迈巨微推出的多款芯片以及部分参数如上表所示。

迈巨微推出的多款芯片内置高压 BUCK 模块,可以支持LDO模式,buck模式,flybuck模式;可以为外部控制系统提供3.6V和5.4V电源,还可提供隔离电源为 RS-485 或 CAN 收发器等通信电路供电,实现高压电池组向弱电控制系统的无缝供电,这种设计不仅减少了外部元件数量,还有效简化了整体设计流程。配合迈巨微成熟的量产级参考设计与软件库,客户能够在极短周期内完成从原理验证到系统集成的全流程开发,快速落地市场需求。

同时针对电池管理系统中的各种功能需求,迈巨微都有对应解决方案可供客户选择。
迈巨微针对所有量产芯片都有提供参考设计板,提供包括原理图、PCB、示例代码源码参考,客户可以利于这些参考设计板可以对电压电流温度的精度评估,芯片功能评估。借助这些参考板卡,工程师能够快速完成对保护芯片功能与性能的评估,验证整体架构的可行性,并加速产品方案的迭代优化。
充电头网也将在下文中为大家详细介绍这些保护芯片及其参考设计板的特点与应用优势。
AMG8824A是一款支持3至24串锂电池管理的SOC芯片,专为多节可充电锂电池组设计,具备多重保护功能和高性能SOC级电池管理能力。该芯片基于MagicBMS系统架构,集成了BMS主控模块,具有高可靠性、高耐压、低功耗的特点,能够有效减少电池管理系统的电路复杂度和占板面积。

AMG8824A支持两种工作模式:1、独立门电路保护逻辑模式,在没有外部mcu时,内部门电路保护逻辑可以实现自动电压、电流、温度监测,保护电池组;2、MCU互动模式:可以通过IIC和外部MCU互动,对电池组进行控制,进一步强化了系统的保护功能。

AMG8824A内置高精度信号采集模块,能够实现精准的电池状态监测;集成高精度全电池保护功能,可提供过压、欠压、过温和欠温等多种保护功能。此外,它配备了电池均衡和电子锁保护功能,并支持EDSG控制放电管。其负载检测和充电检测功能也增强了系统的安全性和可靠性。
该芯片还内置两路专用ADC模块,可对多路电压和温度信号进行精确采样,包括24路电池电压、一路电流和多路温度信号采集,并支持多种外部电压采集通道。此外,AMG8824A支持I2C接口与外部MCU进行通信,并可通过ALARM输出实现实时报警。它还集成了一路高压BUCK转换器,支持低功耗NMOS驱动,具有预充和预放电功能。该芯片具备三种工作模式:正常模式、低功耗模式和休眠模式,为电池管理系统提供了灵活的操作选择。
AMG8824A采用LQFP-64L封装,尺寸为7mm x 7mm,适用于电动自行车、储能装置和园林工具等应用场景。
相关阅读:
1、迈巨微MagicBMS方案详解,打造电摩BMS的极致成本与高性能解决方案
接下来介绍一下搭载该芯片的参考设计方案。

以上为迈巨微围绕 AMG8824A 开发的参考设计板方案,型号为 FG003050023-97,该方案板根据充电头网测量,尺寸为 112mm x 158mm,可助力用户在最短时间内完成系统调试与验证,从而加速产品开发进程并提升整机可靠性。
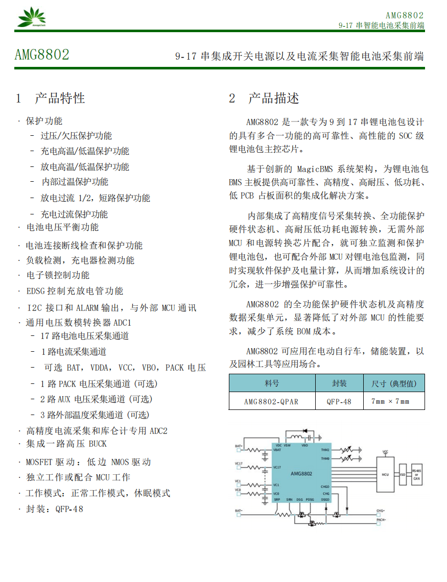
AMG8802 是一款面向 9~17 串锂电池包的高集成度 SOC 级主控芯片,基于 MagicBMS 创新架构,集成高精度信号采集、全功能保护硬件状态机与高耐压低功耗电源转换模块,无需外部 MCU 和电源转换芯片配合,就可独立监测和保护 锂电池包,也支持与外部 MCU 协同,通过软硬件冗余提升系统可靠性。

AMG8802 支持过压 / 欠压、充放电高低温、放电过流(双阈值)、短路及内部过温等全面保护功能,还具备电池均衡、连接检测、负载 / 充电器识别、电子锁与 EDSG 控制能力,构建多层次安全体系。

AMG8802 采用 QFP - 48 封装,适配适配电动自行车、储能装置、园林工具等场景,推动 BMS 方案高效落地。
接下来介绍一下搭载该芯片的多款参考设计方案。

以上为迈巨微围绕 AMG8802 与 AMG8302 开发的参考设计板方案,该方案用到了AMG8802与AMG8302两款芯片,根据充电头网测量,尺寸为 119mm x 169mm,可助力用户在最短时间内完成系统调试与验证,从而加速产品开发进程并提升整机可靠性。

以上为迈巨微围绕 AMG8802 开发的参考设计板方案,型号为 FG003050001-127 ,该方案板根据充电头网测量,尺寸为 108mm x 135mm,可助力用户在最短时间内完成系统调试与验证,从而加速产品开发进程并提升整机可靠性。
AMG8805 是针对 9~13 串锂电池包开发的 SOC 级主控芯片,基于 MagicBMS 架构构建高集成方案,内部集成高精度信号采集转换模块与全功能保护硬件状态机,既可独立完成电池监测、保护及电量计算,也能配合外部 MCU 实现软硬件冗余设计。
AMG8805 支持过压 / 欠压、充放电高低温、过流 / 短路等十余项保护功能,还支持电池均衡、连接断线检测、负载与充电器识别,以及电子锁和 EDSG 充放电管控制,全方位保障锂电系统安全。

AMG8805 集成高压 BUCK 电路与低边 NMOS 驱动,支持正常、休眠工作模式,采用 QFP-48 封装,适配电动自行车、储能装置、园林工具等场景。
接下来介绍一下搭载该芯片的参考设计方案。

以上为迈巨微围绕 AMG8805 开发的参考设计板方案,型号为 FG003050002-24 ,该方案板根据充电头网测量,尺寸为 108mm x 135mm,可助力用户在最短时间内完成系统调试与验证,从而加速产品开发进程并提升整机可靠性。
AMG8803 是面向 3~8 串锂电池包的 SOC 级主控芯片,基于 MagicBMS 架构实现高集成度设计,内置高精度信号采集转换、全功能保护硬件状态机,无需外部 MCU 即可独立完成电池监测与保护,也可协同外部 MCU 构建软硬件冗余方案。

AMG8803 覆盖过压 / 欠压、充放电高低温、过流 / 短路等 11 余项保护功能,还支持电池均衡、断线检测、负载 / 充电器识别及 EFETC 充放电管控制。

AMG8803 支持 QFP32与 QFN32双封装,可应用于扫地机器人、无人机、吸尘器及园林工具等锂电场景之中。
接下来介绍一下搭载该芯片的参考设计方案。

以上为迈巨微围绕 AMG8803 开发的参考设计板方案,型号为 FG003050006-43 ,该方案板根据充电头网测量,尺寸为 111mm x 141mm,可助力用户在最短时间内完成系统调试与验证,从而加速产品开发进程并提升整机可靠性。

AMG8606 是面向 9-17 串 48V/60V 锂离子、钠离子及磷酸铁锂电池系统的 SOC 级电池管理芯片,基于 MagicBMS 一体化架构,内置高精度信号采集、全功能保护硬件状态机与耐高压电源转换单元,无需外接 MCU 即可独立实现电池包监测、保护及一线通 / I²C/SPI 通讯;

该芯片集成过压 / 欠压、高低温、过流短路等全场景保护及电压均衡、断线检测功能,支持 17 路电池电压、多路辅助电压 / 温度采集,具备 I²C/SPI 外设扩展、固件升级、电子锁控与 EDSG 功能,搭配低边 NMOS 驱动预充及高压 BUCK ,采用 QFP-64 封装,适用于电动自行车、储能装置及园林工具等场景,以高集成度降低系统 BOM 成本 。
接下来介绍一下搭载该芯片的参考设计方案。

以上为迈巨微围绕 AMG8606 开发的参考设计板方案,型号为FG003050008-24 ,该方案板根据充电头网测量,尺寸为 140mm x 176mm,可助力用户在最短时间内完成系统调试与验证,从而加速产品开发进程并提升整机可靠性。
AMG8605 是面向 9-13 串锂电池系统的全集成 SOC 级电池管理芯片,基于 MagicBMS 架构,内置高精度信号采集、全功能保护硬件状态机与耐高压电源转换,无需外接 MCU 即可独立实现电池监测、保护及 RS485 / 一线通通讯。

该芯片集成过压 / 欠压、高低温、过流等全场景保护及电压均衡、断线检测功能,支持 13 路电池电压、多路辅助电压 / 温度采集,具备 I2C/SPI Master 扩展、Firmware 升级能力,低边 NMOS 驱动适配预充控制。

AMG8605 采用 QFP-64 封装,适用于电动自行车、储能装置、园林工具等场景,以高集成度降低系统 BOM 成本。
接下来介绍一下搭载该芯片的参考设计方案。

以上为迈巨微围绕 AMG8605 开发的参考设计板方案,型号为FG003050009-4,该方案板根据充电头网测量,尺寸为 100mm x 198mm,可助力用户在最短时间内完成系统调试与验证,从而加速产品开发进程并提升整机可靠性。
AMG8603 是一款面向 3 至 8 串锂电池组的高性能 SOC 级智能电池管理芯片,将电压电流采集、保护逻辑以及均衡控制等功能高度集成于单一芯片之中。该芯片基于 MagicBMS 一体化系统架构,内置高精度双路 ADC 和真 20 bit ADC 数字积分单元,能够在全温区实现约 2 μV 的电流测量分辨率和 1.5 mV 的电压测量精度。芯片支持 I²C/SMBUS、UART 及 RS-485 等多种通信接口,并提供 I²C/SPI Master 功能,可外挂 EEPROM、RTC 等外设。

AMG8603 通过全功能保护硬件状态机实现过压/欠压、充放电高低温、过流/短路、过温及电池断连等多达十一项以上的安全防护功能,无需外部 MCU 和 电源转换芯片配合,可独立监测和保护锂电池包,实现对外通讯。芯片功耗低至工作态 60 μA、休眠态 4 μA,可延长电池待机寿命 20 % 以上;同时支持 NMOS 驱动、电子锁控制及 EDSG 控制放电管功能,实现对电池的精细化管理。

AMG8603 采用 QFN48 封装,适用于电动工具、扫地机器人、无人机、吸尘器及园林工具等锂电池供电场景中。
接下来介绍一下搭载该芯片的参考设计方案。

以上为迈巨微围绕 AMG8603 开发的参考设计板方案,该方案板根据充电头网测量,尺寸为 100mm x 202mm,可助力用户在最短时间内完成系统调试与验证,从而加速产品开发进程并提升整机可靠性。
AMG8302 是一款专为 BMS 设计的高边 NMOS 驱动芯片,集成双独立电荷泵架构,可分别为充电(CHG)和放电(DSG)MOSFET 提供驱动电压,通过独立工作的电荷泵设计,既提升驱动能力,又避免单一电荷泵方案中 Pack + 与 BAT + 间压差导致的漏电问题,保障系统安全性与可靠性;同时支持 Pack + 电压采样通道及充放电独立控制,可配合 AMG 系列 AFE 前端芯片,实现独立工作模式下的全保护方案 。

该芯片静态电流在电荷泵关闭时低至 4μA,开启时为 40μA;电荷泵输出电压典型值达 12.6V,充放电驱动电流可达 30mA,开关上升 / 下降时间约 20μs,响应快速。设计上内置充电器插入检测与 Pack 电压监控功能,简化预放电控制;工作电压覆盖 20V - 85V,具备 HBM 2000V/CDM 500V 的 ESD 防护等级。

AMG8302采用SSOP24封装,工作温度范围为 -40℃~85℃,适用于电动自行车、平衡车、扫地机器人、无人机及园林工具等工业级电池管理场景。
接下来介绍一下搭载该芯片的参考设计方案。

以上为迈巨微围绕 AMG8802 与 AMG8302 开发的参考设计板方案,该方案用到了AMG8802与AMG8302两款芯片,根据充电头网测量,尺寸为 119mm x 169mm,可助力用户在最短时间内完成系统调试与验证,从而加速产品开发进程并提升整机可靠性。
电池管理系统技术的不断进步,正从根本上改变着整个新能源产业格局。从行业大趋势来看,无论是新能源汽车的电动化浪潮,还是多元化储能市场的爆发式增长,都对电池安全、能效以及生命周期管理提出了更高的要求。
迈巨微电子凭借其在高精度数据采集、高压隔离与主动均衡算法方面的领先优势,将电池保护与管理功能高度集成于单颗芯片之中,并辅以成熟可靠的参考设计板方案,极大地降低了系统开发门槛和工程试错成本。正是这种“软硬一体化”的设计思路,使行业上下游企业能够更快地验证与迭代产品,加速新一代动力电池与储能系统的落地,为车辆续航里程、安全保障与储能效率的提升提供了坚实支撑。