上电延时开关控制IC 24小时自动循环定时芯片方案 SOP-8闪灯IC开发-丽晶微电子
创始人
2025-07-05 15:38:22
0

EH220223-1336-1408两键6开18关循环定时芯片

一. 功能说明

两个轻触开关输入控制,三路输出:2路主灯、1路指示灯。上电工作无定时对闪模式。

KEY1(定时/OFF键):按一下6开18关定时指示灯亮,再按一下关,再按一下无定时,指示灯灭,依次循环。

KEY2(模式键):按一下L1亮,按一下L2亮,再按一下L1 L2对闪。

有不断电记忆,KEY1关后再打开 记忆之前的LED模式。

无晶振或晶振坏的状态下:无定时模式LED可正常工作。定时模式LED正常工作,定时指示灯不亮(提示晶振异常)但无定时。

6开-18关在18小时关待机时,短按KEY2键,无效。

二. 电气参数(VDD=5.0V TA=25℃)

两工作电压:2.2V-5V;

工作电流:1.5mA;

静态电流:5uA;

驱动电流低电平输出:14mA;

驱动电流高电平输出:6mA;

过VDD极限电流:50mA;

过GND极限电流:50mA

工作温度:-10摄氏度-+70摄氏度;

储存温度:-20摄氏度-+100摄氏度;

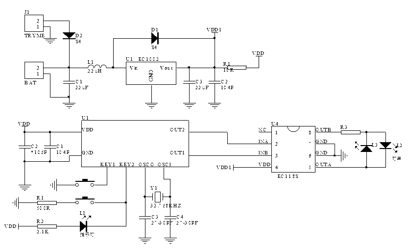
三. 电路图参考

循环定时芯片

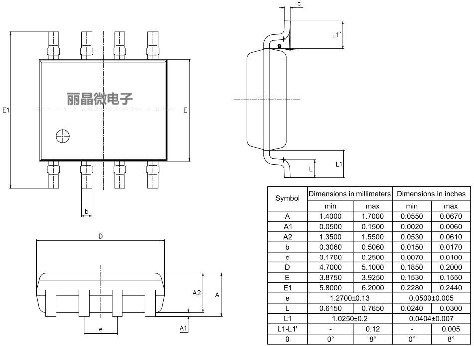
四. 封装尺寸图(SOP-8)

6-18循环定时芯片

五. 版本说明

版本

日期

描述

EH220223-0087-0159

2022/2/28

V01初版

EH220223-3E47-3F19

2022/3/3

V02

EH220223-3EAB-3F7D

2022/3/8

V03改频率

EH220223-1336-1408

2022/5/28

V04

24小时循环定时芯片

相关内容

京东方A公布国际专利申请:...
证券之星消息,根据企查查数据显示京东方A(000725)公布了一项...
2025-10-13 05:34:58
股市必读:波长光电(301...
截至2025年10月10日收盘,波长光电(301421)报收于11...
2025-10-13 05:34:54
原创 ...
最近,一场关于大豆的国际戏码正在南美和北美之间上演,引发了全球目光...
2025-10-13 05:34:16
不要捡!不要吃!昆明街头正...
寒露过后 在昆明街头 经常会看到掉落一地的银杏果 很多人认为它营...
2025-10-13 05:33:14
睿格晟申请脉冲电镀监测方法...
金融界2025年8月9日消息,国家知识产权局信息显示,深圳市睿格晟...
2025-10-13 05:03:57
股市必读:奥联电子(300...
截至2025年10月10日收盘,奥联电子(300585)报收于17...
2025-10-13 05:03:39
哈工程校友做芯片工厂“搬运...
近日,成川科技(苏州)有限公司宣布完成超亿元人民币B轮融资。 本轮...
2025-10-13 04:03:37
股市必读:新光光电(688...
截至2025年10月10日收盘,新光光电(688011)报收于38...
2025-10-13 03:03:11
股市必读:神思电子(300...
截至2025年10月10日收盘,神思电子(300479)报收于19...
2025-10-13 03:03:09

热门资讯

股市必读:亨通光电(60048... 截至2025年10月10日收盘,亨通光电(600487)报收于22.56元,下跌6.43%,换手率5...
闻泰科技:对安世半导体个别外籍... 10月12日晚间,闻泰科技发表声明称,荷兰政府以莫须有的“国家安全”为由,对安世半导体实施全球运营冻...
独家 | 荷兰冻结闻泰半导体资... 闻泰科技(600745.SH)的半导体业务遭遇重创。 10月22日,闻泰科技公告,荷兰政府要求闻泰科...
关于荷兰政府干预闻泰科技旗下安... 尊敬的投资者、合作伙伴及社会各界朋友们: 闻泰科技作为安世半导体(Nexperia)的控股股东,就荷...
梁志敏,严重违纪违法 据云南省纪委监委10月12日消息:日前,经云南省委批准,云南省纪委监委对云南省人大监察和司法委员会原...
惠州市贝星电子商务有限公司成立... 天眼查App显示,近日,惠州市贝星电子商务有限公司成立,法定代表人为李伟娟,注册资本1万人民币,经营...
对美芯片巨头立案调查!官方披露... 据国家市场监督管理总局今天(10月12日)消息,日前,市场监管总局反垄断二司负责人就对高通公司违反《...
美国要求塞尔维亚将俄企控股石油... 【环球网报道 记者 张江平】据彭博社11日报道,塞尔维亚总统武契奇在接受“Informer.rs”新...
长沙诺科纬智电子科技有限公司成... 天眼查App显示,近日,长沙诺科纬智电子科技有限公司成立,法定代表人为胡雷光,注册资本200万人民币...
九江莱恩电子商务有限公司成立 ... 天眼查App显示,近日,九江莱恩电子商务有限公司成立,法定代表人为龚泉明,注册资本0.1万人民币,经...